Интернет-курс по дисциплине
«Управления проектами»

Кафедра Организационного менеджмента
Володин В.В.
Интернет-курс по дисциплине
«Управления проектами»
Содержание
Тема 1. Классификация проектных структур по отношению к структуре организации
Тема 2. Организационная структура и содержание проекта
Тема 3. Организационная структура проекта и его внешнее окружение
Тема 4. Общая последовательность разработки и создания организационных структур управления проектами
Тема 5. Развитие организационных структур управления
Учебный курс «Организация управления проектами» призван расширить профессиональную подготовку слушателей профиля управление проектом. В курсе комплексно сочетаются теоретические и практические аспекты управления проектами, что позволяет глубже понять их значение. Анализируемые в данном курсе отечественный и зарубежный опыт и методология проектного управления формируют более глубокое представление о возможных направлениях повышения эффективности работы компаний в условиях динамики современных рынков.
Место дисциплины в учебном процессе Университета.
Настоящая дисциплина включена в учебные планы по программам подготовки бакалавров по направлению Менеджмент. Для изучения дисциплины требуются знания и навыки студентов по базовым дисциплинам направления. Знания по дисциплине «Организация управления проектами» могут использоваться в любых курсах, т.к. они связанны с функцией организации бизнес-процессов во множестве предметных областей.
Цель и задачи дисциплины.
Целью изучения курса является формирование у студентов теоретического базиса и практических навыков для организации управления проектами в условиях динамичного внешнего окружения. Данный курс формирует представление о сущности, значении и направлениях использования ряда инструментов управления проектами.
В процессе изучения курса студенты знакомятся с основными понятиями, принципами и методами, используемыми при организации управления как отдельными проектами, так и деятельностью проектно-ориентированных компаний.
Задачи изучения дисциплины: получения студентами знаний об организационных формах реализации проектов, специфике осуществления проектной деятельности в различных организационных структурах, формирование знаний о системах и стандартах управления проектами.
В результате освоения дисциплины студент должен демонстрировать следующие результаты образования:
знать:
· общие принципы построения организационных структур управления проектами;
· современные методы и средства организационного моделирования проектов;
· характеристики типов структур управления;
· различая типов структур управления;
· особенности проектного типа структур управления;
· общую последовательность разработки и создания организационных структур управления проектами;
· особенности мультипроектного управления в организационной среде;
· основные характеристики Проектного офиса;
· уровни зрелости Проектных офисов;
· особенности виртуального офиса проекта;
· функции Проектного офиса;
· особенности программного управления;
уметь:
· определять основные признаки проектной деятельности в организации;
· различать типы структур управления;
· классифицировать типовые операции в проектной среде;
· составить четкое представление об управлении проектами в рамках организации;
· дать краткую характеристику программному управления проектами;
· формировать организационные структуры;
· оценить уровень зрелости Проектного офиса;
приобрести навыки:
· работы со специализированной литературой;
· работы с проектной документацией;
· поиска необходимой для принятия управленческого решения (решения задач) информации.
Раздел 1
Содержание темы: «Выделенная» организационная структура. Понятие «выделенной» организационной структуры. Схема «выделенной» организационной структуры, области применения «выделенной» организационной структуры. «Двойственная» организационная структура. Схема «двойственной» организационной структуры, области применения, характеристика «двойственной» организационной структуры. «Сложные» организационные структуры. Схемы «сложных» организационных структур, области применения, виды «сложных» организационных структур.
Цели изучения темы:
Ознакомление с различными вариантами ведения проектной деятельности, формирование понятийного аппарата по заданной тематике.
Теоретический материал по теме
«Выделенная» организационная структура.
Функционирование современного предприятия связано с осуществлением проектной деятельности, поскольку любое его действие, принятое решение или результат жизнедеятельности представляет собой либо самостоятельный проект, либо элемент более сложного проекта. Mногообразие анализируемых каждым предприятием проектов привело к возникновению большого количества их классификаций, включающих от нескольких до десяти признаков, рассматривающих типы, виды, классы проектов. Hеобходимость систематизации видов проектов обусловлена потребностью создания понятийной базы, позволяющей по определенному виду проекта судить о его параметрах и вероятностной характеристике. При этом, следует учесть, что каждый субъект хозяйствования самостоятельно адаптирует представленную классификацию к своему масштабу, специфике деятельности и финансовым возможностям.
Эффективность управления проектом во многом зависит от используемой организационной структуры. Под организационной структурой понимается совокупность элементов организации и связей между ними. Связи между должностями и структурными подразделениями могут быть либо вертикальные, по которым протекают административные процессы принятия решений, либо горизонтальные, по которым протекают процессы выполнения работ. При этом выделять горизонтальные и вертикальные связи и процессы можно лишь на низком уровне декомпозиции деятельности по проекту, а на среднем и высоком уровне деятельность по реализации проекта складывается из «диагональных» процессов и связей.
Если основные механизмы управления и непосредственные источники основных ресурсов проекта находятся в рамках одной организации, то необходимо создавать внутрифирменную организационную структуру управления проектами, каким-либо образом согласуя при этом «материнскую» структуру с новой, проектной структурой.
При этом, если планируемый проект представляется разовым для материнской организации, возможны варианты использования «выделенной» организационной структуры (при этом степень «выделенности» может быть разной (рис. 1).

Рис. 1. «Выделенная» организационная структура
Обычно выделенная организационная структура создается исключительно для одного проекта, после реализации которого она ликвидируется. Основными организационными ресурсами для такой структуры являются ресурсы «материнской» организации, которые на время проекта выделяются в структуру проекта и после его завершения возвращаются обратно. Степень выделенности может быть разной – от отдельного, независимого предприятия, контролируемого только на высшем уровне, до структурного подразделения внутри организации, взаимодействующего с другими подразделениями материнской структуры.
«Двойственная» организационная структура.
Если в проекте участвуют 2 различные с точки зрения управления проектом, компании, возникает т.н. «двойственная» организационная структура управления проектом (рис. 2). Данная структура характерна тем, что позволяет реализовать равноценное участие в системе управления двух компаний – участников проекта. Это может выражаться в создании объединенного комитета по управлению проектом, в котором представлены обе компании, в равноценном участии обоих участников в органах управления специально учрежденного для реализации проекта юридического лица (таких как общее собрание директоров, Совет директоров, ревизионная комиссия, правление) или же существовании двух руководителей проекта от обеих компаний, имеющих полномочия по совместному принятию решений.

Рис. 2. «Двойственная» организационная структура
«Двойственная» структура применяется в следующих случаях:
· заказчик и генеральный подрядчик имеют одинаково большое значение в процессах принятия решений по проекту, либо выполняют работы одинаковой важности;
· существует два равнозначных инвестора или инициатора проекта, одинаково заинтересованных в результатах проекта и принимающих активное участие в его реализации.
Области применения данного форматам взаимодействия все же чаще всего сводятся к мелким и средним проектам, ввиду ограничения по количеству участников равному только двум компаниям. В данном случае стоит уделить внимание бизнес-целям объединяющим усилия компаний, стоит четко осознавать, что каждая из организаций участвующих в проекте имеет свой интерес, а также своего представителя в структуре проекта. Т.е. возникает двоевластие в системе управления проектом, что может при отсутствии отлаженных механизмов взаимодействия, может отрицательно сказаться на результатах проект и/или существенно осложнить его реализацию.
«Сложные» организационные структуры.
В случае участия в проекте двух или более различных компаний, имеющих различные значимые функции в проекте, используются т.н. «сложные» организационные структуры управления проектами, имеющие 3 принципиальные разновидности:
· управление проектом реализует заказчик;
· управление проектом реализует генеральный подрядчик;
· управление проектом реализует специальная управляющая фирма.
«Управление-функция заказчика».

Рис. 3. «Управление - функция заказчика»
В рамках схемы «управление – функция заказчика» (рис. 3) заказчик может реализовывать выполнение отдельных комплексов работ, к остальным привлекая другие подрядные организации. Организационная структура проекта при этом формируется заказчиком, постоянные ресурсы для управления проектом выделяются заказчиком. Ресурсы других организаций привлекаются временно.
В данном случае стоит обратить внимание на уровень зрелости систем управления заказчика проекта, данный формат может успешно применяться, как для реализации средних, так и крупных проектов. Заказчик берет на себя все функции по координации как собственных подразделений, участвующих в проекте, так компаний субподрядчиков привлекаемых на временной основе. Стоит уделить особое внимание блоку управления контрактными взаимоотношениями, институциональному анализу, а также управлению ресурсами в рамках проекта.
«Управление - функция генерального подрядчика».

Рис. 4. «Управление - функция генерального подрядчика»
В рамках схемы «управление – функция генерального подрядчика» (рис. 4) заказчик передает функции управления генеральному подрядчику, оставляя за собой контроль отдельных промежуточных и конечных результатов. Генеральный подрядчик самостоятельно формирует организационную структуру управления проектом и выделяет постоянные ресурсы для управления, при этом привлекая на временной основе подрядные организации и собственные подразделения для выполнения отдельных комплексов работ по проекту.
Данный организационный формат является наиболее распространенным для большинства проектов. Заказчик в данном случае формулирует требования к конечному результата проекта и передает его реализацию полностью структурам генерального подрядчика.
Стоит особое внимание уделить механизму выбора генподрядной организации, на данный момент накоплен богатый опыт проведения тендеров различных форматов, позволяющих избежать возможных злоупотреблений при выборе организации исполнителя.
«Управление-функция управляющей фирмы».

Рис. 5. «Управление-функция управляющей фирмы»
В рамках схемы «управление – функция управляющей фирмы» (рис. 5) заказчик поручает функции по управлению проектом управляющей фирме, специализирующейся исключительно на управлении проектами. Управляющая фирма оставляет за собой самые важные функции управления проектом, разрабатывает организационную структуру управления проектом и реализует управление, при этом, не выполняя никаких работ по проекту и передавая их для реализации подрядным организациям.
В данном случае управляющая фирма является профессионалом в области организации работ по проектам. Если вспомнить классическое разделение бизнес-процессов ориентированные на производство и ориентированные на управление, и перенести данный принцип на представленную на рис. 5 схему, получается, что управляющая фирма отвечает за процессы организации и управления проектом (административные процессы), а все процессы связанные с непосредственным выполнением работ берут на себя субподрядчики или в некоторых случаях генподрядчик (производственные процессы). Яркими примерами здесь могут служить строительство АЭС, Олимпиада Сочи 2014 и прочие крупные и сложные с организационной точки зрения проекты и программы.

Рис. 6. Схема «всеобщего (тотального) управления проектами»
Схема «всеобщего (тотального) управления проектами» характерна для проектно – ориентированных компаний.
Проектно-ориентированная компания (ПОК) - это компания, способом существования которой являются проекты, как уникальная совокупность ограниченных по времени действий, направленных на конечный результат.
Характеристики ПОК:
· Командное взаимодействие.
· Открытость коммуникаций.
· Ориентация на окружающую среду.
· Самоорганизация.
· Стратегическая ориентация.
· Открытость компании, как системы.
По роду своей деятельности к ПОК относятся компании, работающие в области инвестиционной деятельности, строительства, научно-технических разработок, консалтинга, разработок новой продукции, инноваций и др.
1. Как соотносится проект к структуре компаний?
2. Каковы особенности «выделенной» организационной структуры?
3. Дайте краткую характеристику «двойственной» организационной структуры.
4. Отличительные особенности «сложной» организационной структуры.
5. Какая роль отводится подрядчику в рамках схемы «управление – функция заказчика»?
6. Какие задачи решает генеральный подрядчик в рамках схемы «управление – функция генерального подрядчика»?
7. Что представляет собой проектно-ориентированная компания и каковы ее характеристики?
8. Какова схема всеобщего (тотального) управления проектами.
9. Перечислите виды «Сложных» организационных структур.
10. Согласитесь или опровергните утверждение: «Цели проекта и цели проектно-ориентированной организации идентичны». Ответ аргументируйте.
Компания Wacom - признанный мировой лидер на рынке цифровых технологий, образована в 1983 году в Японии. Wacom принадлежит изобретение революционного устройства ввода данных – чувствительного цифрового пера. Сегодня Wacom производит широчайший спектр цифровой техники и предлагает решения цифрового интерфейса как для профессионалов, так и для домашних пользователей: графические планшеты, интерактивные дисплеи, разнообразные аксессуары. Все современные продукты компании Wacom созданы на основе запатентованной электромагнитной технологии, используемой в беспроводных, не оснащенных элементами питания устройствах ввода. Продукция Wacom получила признание пользователей в Европе, Северной Америке и Азии. Wacom занимает позицию №1 в производстве графических планшетов.
Перед компанией стоит задача выхода на отечественный рынок и закрепления на нем, Wacom обратилась в консалтинговую компанию за помощью в реализации этого проекта. Определите основных участников данного проекта, опишите их роли в данном проекте.
Проанализируйте (известным вам методом/ методом экспертных оценок) риски по следующим проектам:
1. Открытие сети кофеен.
2. Организация инновационного производства.
3. Проект рекламной компании для строительной организации.
Содержание темы: Функциональная организационная структура. Преимущества и недостатки, области применения. Матричные организационные структуры. Преимущества и недостатки, области применения. Сильные и слабые матричные структуры. Проектные организационные структуры. Преимущества и недостатки, области применения.
Цели изучения темы:
Формирование понятийного аппарата в рамках заданной тематики, ознакомление с видами организационных структур местом и роли проекта в них.
Теоретический материал по теме
Под структурой управления понимается упорядоченная совокупность устойчиво взаимосвязанных элементов, обеспечивающих функционирование и развитие организации как единого целого. Организационная структура управления определяется также как форма разделения и кооперации управленческой деятельности, в рамках которой осуществляется процесс управления по соответствующим функциям, направленным на решение поставленных задач и достижение намеченных целей. С этих позиций структура управления представляется в виде системы оптимального распределения функциональных обязанностей, прав и ответственности, порядка и форм взаимодействия между входящими в ее состав органами управления и работающими в них людьми.
Вот почему организационную структуру любой коммерческой фирмы, больницы, банка, правительственного учреждения или органов с любым видом деятельности следует рассматривать с разных позиций и с учетом разных критериев. На ее действенность и эффективность влияют:
1. действительные взаимосвязи, возникающие между людьми и их работой. Это отражается в схемах организационных структур и в должностных обязанностях;
2. действующая политика руководства и методы, влияющие на человеческое поведение;
3. полномочия и функции работников организации на различных уровнях управления (низшем, среднем, высшем).
При умелом сочетании указанных трех факторов в организации может быть создана такая рациональная структура, при которой существует реальная и благоприятная возможность достижения высокого уровня эффективности производства.
Функциональная организационная структура.
Большинство структур управления на многих российских предприятиях являются иерархическими и соответствуют принципам, сформулированным еще в начале XX века немецким социологом Максом Вебером(концепция рациональной бюрократии):
· принцип иерархичности уровней управления, при котором каждый нижестоящий уровень контролируется вышестоящим и подчиняется ему;
· принцип соответствия полномочий и ответственности работников управления месту в иерархии;
· принцип разделения труда на отдельные функции и специализации работников по выполняемым функциям;
· принцип формализации и стандартизации деятельности, обеспечивающий однородность выполнения работниками своих обязанностей и скоординированность различных задач;
· принцип обезличенности выполнения работниками своих функций;
· принцип квалификационного отбора, в соответствии с которым наем и увольнение с работы производятся в строгом соответствии с квалификационными требованиями.
Организационная структура, построенная в соответствии с этими принципами, является иерархической или бюрократической структурой. Наиболее распространенным типом такой структуры является функциональная организационная структура (рис. 7).

Рис. 7. Функциональная организационная структура
К преимуществам можно отнести:
· стимулирование деловой и профессиональной специализации;
· уменьшение дублирования усилий и повышение эффективности использования ресурсов в функциональных областях;
· улучшение координации в функциональных областях.
Недостатками же являются следующие:
· стимулирование функциональной изолированности;
· повышение количества межфункциональных конфликтов и снижение эффективности достижения общих целей;
· повышение количества взаимодействий между отдельными участниками сквозных, горизонтальных процессов, снижающих, таким образом, эффективность коммуникаций.
Иногда для усиления горизонтальной интеграции в рамках функциональных организационных структур используют механизмы «сглаживания», позволяющие компенсировать вышеописанные недостатки. Самые распространенные механизмы горизонтальной интеграции функциональных структур («сглаживания») - посредники (рис. 8) и команды (рис. 9).
Под посредникам принято понимать отдельных людей (иногда группы людей), которые облегчают взаимодействие между подразделениями, позволяя тем самым найти общий язык персоналу занятому в проекте с функциональными персоналом и подразделениями.
Примером использования механизма посредника в интеграции проектной и «материнской» структур являются представители проектов в головном офисе всей компании.
Для разрешения более сложных и важных задач или при необходимости более сильной координации вместо посредников используют команды.
Такие команды создаются «над» имеющимися функциональными связями и действуют как самостоятельные организационные единицы. Команды могут создаваться как для решения временных задач, так и на более постоянной основе, постепенно превращая организацию из функциональной в матричную.

Рис. 8. «Сглаживание» при помощи посредников

Рис. 9. «Сглаживание» при помощи команд
Матричные организационные структуры.
Матричная организация сталкивается со многими трудностями. Введение должности менеджера проекта в такую устоявшуюся бюрократизированную структуру как функциональная, делает нелегкой задачей достижение необходимого баланса обязанностей и полномочий между функциональными руководителями и менеджерами проектов. Основной проблемой является то, что сотрудники в функциональных подразделениях получают указания от двух руководителей - проектного и функционального, что приводит к нарушению принципа единоначалия и дезориентирует персонал. В этом случае необходимо найти оптимальный баланс полномочий проектного и функционального руководителей. Только таким образом, понимая и принимая различия проектного и функционально руководства, и координируя их взаимосвязи можно будет избежать серьезных нежелательных и дорогостоящих конфликтов, приводящих к задержкам, а в некоторых случаях к провалу проектов.
Роль руководителя проекта.
Руководитель проекта координирует и интегрирует деятельность служащих из различных функциональных подразделений. Для успешного выполнения этих функций руководитель проекта должен:
· уметь ясно и доходчиво излагать свои мысли, общаться с людьми;
· быть знакомым с работой каждого функционального подразделения;
· иметь общие представления об используемых технологиях.
Руководитель должен уметь выполнять следующие операции:
· строить и улаживать человеческие отношения на предприятии;
· поддерживать баланс между техническими и управленческими функциями;
· управлять факторами риска и форс-мажора;
· выдерживать рамки и ограничения, установленные предприятием;
· уметь разрешать конфликты;
· обладать навыками отбора проектов и расстановки приоритетов.
Роль руководителей функциональных подразделений.
Функциональный руководитель ответственен за:
· технические характеристики и качество работ;
· определение места и времени их проведения;
· выделение ресурсов.
Руководитель функционального подразделения выделяет по запросу руководителя проекта людей, оборудование и производственные мощности, материалы и комплектующие. Однако, находясь под жестким временным прессингом, функциональные руководители вынуждены пересматривать свои обязательства ввиду:
· не предусмотренных планом подразделения работ;
· заранее установленных сроков исполнения;
· конкуренции за ресурсы подразделения для проектов, имеющих высокие приоритеты;
· ограниченного числа и доступности ресурсов;
· непредсказуемых изменений в плане и расписаниях проектов; незапланированных срывов в поставках, потери и перерасхода ресурсов, текучки кадров.
Более того, очень редко руководитель подразделения может определить для руководителя проекта, какие именно ресурсы будут свободны к началу проекта. Проблема функционального руководителя в том, что он должен выполнять свою работу не только с наилучшими специалистами, и ресурсами своего подразделения, но и со средними или хуже средних, специалистами и ресурсами. Если выделенные специалисты и ресурсы не удовлетворяют руководителя проекта, то ему приходится плотно контролировать этот участок работы по выполнению проекта.
В.А. Баринов заключает, что:
«Успех проекта зависит от взаимодействия его руководителя с руководителями функциональных подразделений. Руководитель проекта планирует, управляет и контролирует, в то время как руководители подразделений выполняют фактическую работу».
Разделение ответственности между руководителями представлено в табл. 1.
Таблица 1.
Разделение ответственности функционального и проектного руководителей
|
Управленческая функция |
Ответственность |
|
|
Руководитель проекта |
Руководитель подразделения |
|
|
Вознаграждение |
Неформальные рекомендации |
Формальное вознаграждение |
|
Руководство |
Основные опорные пункты (Общее) |
Детализирование |
|
Оценивание |
Общее |
Детализирование |
|
Измерение |
Общее |
Детализирование |
|
Контроль |
Общее |
Детализирование |
Разделение управленческих функций и ответственности, приведенное в табл. 1, проведено для случая, когда руководитель проекта и руководитель подразделения - разные лица. В том случае, когда руководитель подразделения ведет еще и свой проект, то у него может естественно возникнуть желание направить на «свой проект» лучшие кадры и выделить лучшие ресурсы, что скорее всего приведет к более худшему исполнению других проектов организации.
Описанные выше методы горизонтальной интеграции, при помощи посредников и команд, все же имеют ограниченную применимость. И для достижения полноценной горизонтальной интеграции на вертикальную функциональную структуру накладывается проектная (проектно-целевая) структура, образуя матричную организационную структуру (рис. 10).

Рис. 10. Матричная организационная структура
Являясь комбинацией проектной и функциональной структур матричная организация может принимать разнообразные формы в диапазоне от «слабой» (более похожей на функциональную) до «сильной» матрицы.
Матричные организационные структуры обычно различаются по широте полномочий руководителя проекта (или лица, ответственного за реализацию), по количеству вовлекаемых в проектную деятельность организационных ресурсов, существованию и роли постоянного штата по управлению проектом.
Сильная матричная структура характеризуется тем, что руководитель проекта имеет большие права и полномочия по управлению проектом; в проекты привлекается от 50 до 95% всех организационных ресурсов предприятия. Руководитель проекта (в сильной матрице он называется чаще всего проект-менеджер) функционирует на постоянной основе и чаще всего имеет свой собственный штат. Деятельность по проекту имеет явный приоритет над функциональной.
Матричные организационные структуру обладают рядом недостатков:
· возникают конфликты между проектной и функциональной структурами, которые создают большие проблемы при принятии решений по проекту;
· возникает необходимость координировать деятельность нескольких проектов, например, по таким вопросам как распределение ограниченных ресурсов;
· возникает серьезная проблема распределения полномочий между руководителями проектов и руководителями функциональных подразделений;
· нарушается принцип единоначалия, что дезориентирует персонал и вызывает множество конфликтов.
Но существуют и преимущества:
· проект и его цели находятся в центре внимания;
· сохраняются все преимущества функциональных структур по оптимизации деятельности в функциональных областях;
· существенно снижается беспокойство персонала по поводу карьеры по окончании проекта;
· появляется возможность гибко настраивать организационную структуру от слабой матрицы до сильной.
Матричные организационные структуры эффективны для достижения одновременной вертикальной, функциональной специализации и проектно-целевой горизонтальной интеграции. В общем случае матричные структуры используются для реализации проекта в рамках одного предприятия и, в случае необходимости, позволяют управлять несколькими проектами одновременно на постоянной основе.
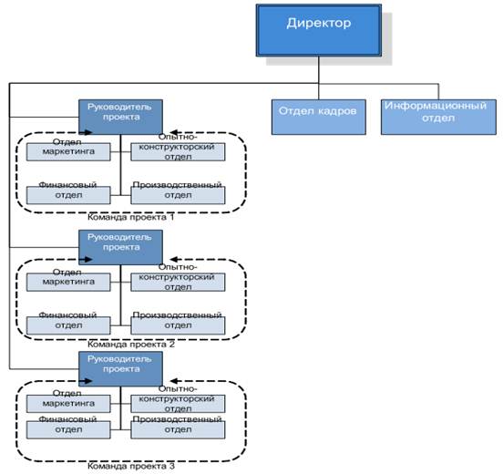
Проектные организационные структуры.
В случае, когда вся деятельность предприятия сконцентрирована на выполнении определенного проекта (программы проектов) возникает проектно-целевая (проектная) организационная структура управления. При этом все другие структурные образования либо отсутствуют, либо имеют вспомогательное значение (рис. 10).
«Проектные структуры — это структуры управления комплексными видами деятельности, которые из-за их решающего значения для компании требуют обеспечения непрерывного координирующего и интегрирующего воздействия при жестких ограничениях по затратам, срокам и качеству работ».
Проектная структура управления относится к категории адаптивных (гибких, органических) организационных структур, для таких структур характерны:
· отсутствие бюрократической регламентации деятельности органов управления;
· отсутствие детального разделения труда по видам работ;
· размытость уровней управления и небольшое их количество;
· гибкость структуры управления;
· децентрализация принятия решений;
· индивидуальная ответственность каждого работника за общие результаты деятельности.
Проектным структурам также присущи следующие признаки:
· способность сравнительно легко менять свою форму, адаптироваться к изменяющимся условиям;
· ориентацию на ускоренную реализацию сложных проектов, комплексных программ, решение сложных проблем;
· ограниченность действием во времени;
· создание временных органов управления.

Рис. 11. Проектная организационная структура
По существу, представленная на рис. 11 проектная организационная структура является совокупностью нескольких параллельных функциональных структур. Отличие состоит в том, что принципиальное значение имеет достижения целей проекта, горизонтальная интеграция, а также в том, что эти структуры носят временный характер.
Проектные структуры также имеют свои преимущества и недостатки.
Преимущества:
· проект имеет целостную горизонтальную целевую направленность, что обеспечивается широкими полномочиями руководителя проекта;
· реализуется прямое подчинение сотрудников руководителю проекта, и таким образом достигается однозначность направленности усилий этих сотрудников;
· укорачиваются коммуникационные связи от сотрудников к руководителю проекта и от него к высшему руководству;
· проектная структура имеет постоянный принцип функционирования, и если один проект завершается, его ресурсы плавно перетекают в другие проекты;
· существует единство выработки решений и отдачи команд;
· достигается простота и гибкость в управлении проектом;
· интеграцию различных видов деятельности компании в целях получения высококачественных результатов по определенному проекту;
· комплексный подход к реализации проекта, решению проблемы;
· концентрацию всех усилий на решении одной задачи, на выполнении одного конкретного проекта;
· большую гибкость проектных структур;
· активизацию деятельности руководителей проектов и исполнителей в результате формирования проектных групп;
· усиление личной ответственности конкретного руководителя как за проект в целом, так и за его элементы.
Недостатки:
· возникает дублирование функциональных областей и снижение эффективности использования ресурсов;
· руководитель проекта обычно формирует дополнительных запас ресурсов, которые в большинстве случаев не используются;
· снижается технологичность в функциональных областях;
· возникает непоследовательность в реализации организационных процедур и общих принципов функционирования;
· у членов команды проекта возникает беспокойство за их профессиональную жизнь после завершения проекта;
· при наличии нескольких организационных проектов или программ проектные структуры приводят к дроблению ресурсов и заметно усложняют поддержание и развитие производственного и научно-технического потенциала компании как единого целого;
· от руководителя проекта требуется не только управление всеми стадиями жизненного цикла проекта, но и учет места проекта в сети проектов данной компании;
· формирование проектных групп, не являющихся устойчивыми образованиями, лишает работников осознания своего места в компании;
· при использовании проектной структуры возникают трудности с перспективным использованием специалистов в данной компании;
· в случае одновременного выполнения нескольких проектов возникает избыточная и очень часто негативная конкуренция между проектами и их командами.
Под проектной структурой управления понимается временная структура, создаваемая для решения конкретной комплексной задачи (разработки проекта и его реализации). Смысл проектной структуры управления состоит в том, чтобы собрать в одну команду самых квалифицированных сотрудников разных профессий для осуществления сложного проекта в установленные сроки с заданным уровнем качества и в рамках выделенных для этой цели материальных, финансовых и трудовых ресурсов.
Проектная структура управления предполагает обеспечение централизованного управления всем ходом работ по каждому крупному проекту.
Руководитель проекта наделяется проектными полномочиями (полной властью и правами контроля в рамках конкретного проекта). Руководитель отвечает за все виды деятельности от начала до полного завершения проекта или какой-либо его части. В его функции входят определение концепции и целей проектного управления, формирование проектной структуры, распределение задач между специалистами, планирование и организация выполнения работ, координация действий исполнителей. Ему полностью подчинены все члены команды и все выделенные для этой цели ресурсы. В число проектных полномочий руководителя проекта входит ответственность за планирование проекта, за составление графика и ход выполнения работ, за расходование выделенных ресурсов, в том числе и за материальное поощрение работающих. После завершения работ по проекту структура распадается, а персонал переходит в новую проектную структуру, при контрактной работе — увольняется.
Все представленные выше организационные структуры, так или иначе используются для управления проектами. Обобщенные характеристики такого использования представлены в таблице 2.
Таблица 2.
Сравнительная характеристика организационных структур управления

1. Что представляют собой классические модели организационных структур управления проектами?
2. Каковы механизмы «сглаживания» организационного взаимодействия?
3. Дайте характеристику матричных организационных структур.
4. Как осуществляется разделение ответственности функционального и проектного руководителей
5. Назовите особенности формирования матричной структуры управления. Опишите их преимущества и недостатки.
6. Что представляют собой проектные организационные структуры?
7. Каковы схемы организационных структур программно-ориентированной компании?
8. Приведите сравнительная характеристика организационных структур управления.
9. Опишите механизм сглаживания (горизонтальной интеграции) функциональных организационных структур при помощи команд.
10. Назовите основные объекты конфликтов в рамках проектных и матричных организационных структур.
Какая информация необходима Вам для выбора (создания) организационной структуры управления проектами?
Задание 2.
Постройте организационную структуру компании, в которой работали вы (ваши родители, друзья). Проанализируйте, на сколько она эффективна, на сколько способствует достижению целей, решению возникающих задач?
Содержание темы: Механистические структуры. Характеристика, область использования. Органистические структуры. Характеристика, область использования. Внешнее окружение проекта.
Цели изучения темы:
Рассмотрение различных походов к взаимодействию организационных структур управления проектами с внешним окружением.
Теоретический материал по теме
Помимо системы взаимоотношений участников и содержания проекта, на его организационную структуру накладывает определенные требования внешнее окружение. Чем оно подвижнее и динамичнее, тем более гибкой и адаптивной должна быть организационная структура проекта. Чем стабильнее и прогнозируемее внешняя среда, тем эффективнее в применении «жесткие», механистические, бюрократические организации.
Любая организационная структура может быть реализована в различных по возможности адаптации вариантах. Здесь все зависит от степени регламентированности деятельности сотрудников, т.е. количества и детальности существующих правил и процедур выполнения работ и организационного поведения, а также той степени, в которой сотрудники придерживаются этого документированного порядка. Это свойство можно обозначить как «уровень структуризации». В принципе, может существовать функциональная иерархическая структура, которая по уровню структуризации значительно ниже, чем матричная структура, имеющая высокий уровень формализации внутренней деятельности.
Тем не менее, различные организационные структуры в содержательном аспекте как они представлены выше (Тема 2) тяготеют к различным уровням структуризации, что позволяет расположить их в едином «пространстве адаптивности» (рис. 11).
Механические структуры – своё название бюрократической структуры связано с тем что первый подход разработал М.Вебер, который предложил нормативную модель названную рациональная бюрократия (идеальная структура). По этой модели все работники организации должны действовать строго по инструкциям и не отклоняется от них. Второе название механистическая структура она получила от машинного механизма.
Характеристика механистической структуры:
1) системность;
2) большое число подразделений по горизонтали;
3) высокая степень формализации процессов управления;
4) высокий уровень централизации управления, следовательно низкий уровень участия рядовых работников в принимаемых решениях.
Это жесткие структуры, т.е. они не поддаются изменениям. С помощью этой структуры невозможно управлять процессами изменений.

Рис. 12. Распределение организационных структур в пространстве адаптивности
Органический структуры – эти структуры стали применяться недавно. Своё название органические они получили из-за сходства с организмом. Они способны изменяться.
Характеристика:
· высокая гибкость;
· умеренное использование формальных правил и процедур;
· децентрализация управления, следовательно, участие рядовых работников в принимаемых решениях;
· небольшое количество уровней управления;
· широкая ответственность работников.
Каждая их этих видов структур имеют несколько разновидностей.
Таблица 3.
Сравнительная характеристика механических и органических организационных структур управления
|
Механистические |
Органические |
|
Общие характеристики |
|
|
Узкий фронт работ исполнителей |
Широко определенные должностные обязанности |
|
Большое количество подробных правил и процедур |
Небольшое количество общих указаний |
|
Четкая ответственность |
«Размытая» ответственность |
|
Иерархический принцип организации |
Организация основана на перекрестных связях |
|
Объективная система вознаграждения |
Субъективная система вознаграждения |
|
Объективные формальные критерии отбора сотрудников |
Субъективные критерии отбора |
|
Официальность и обезличенность |
Неформальность |
|
Условия применения |
|
|
Низкий уровень неопределенности и динамичности внешней среды |
Высокий уровень неопределенности и динамичности внешней среды |
|
Цели заранее известны и неизменны |
Цели размыты и динамично меняются |
|
Структурируемость задач и проблем |
Низкий уровень структурируемости задач и проблем |
|
Возможность использовать четкие метрики |
Невозможность использовать четкие метрики |
|
Работники реагируют на материальные поощрения |
Работники мотивированы сложными потребностями |
|
Власть понимается юридически |
Власть подвергается сомнению и испытанию, требует подтверждения со стороны подчиненных |
Причем, важно отметить, что проектную организационную структуры можно по определенным параметрам отнести к обоим «полюсам». Если мы будем рассматривать непосредственно всю структуру целиком, то она волне может быть отнесена к разряду механистических в своем спокойном состоянии, однако формат осуществления деятельности посредствам проектов, несомненно, включает ее в разряд адаптивных.
Сравнительные характеристики организационных структур с точки зрения их «органистичности» и «механистичности» и условий эффективной применимости приведены в Таблице 3.
Участники проекта:
Инициатор проекта – в качестве инициатора может выступать практически любой из будущих участников проекта. Он выдвигает главную идею, готовит предварительное обоснование и предложения по осуществлению проекта. Но деловая инициатива по осуществлению проекта в конечном счете принадлежит заказчику или владельцу проекта.
Заказчик - будущий владелец проекта и потребитель его результатов. Он определяет основные требования к проекту и обеспечивает его финансирование за счет своих либо привлеченных от спонсоров или инвесторов средств. Он же заключает контракты с основными исполнителями проекта и управляет процессами взаимодействия между всеми участниками проекта.
Инвесторы – банки, инвестиционные фонды, другие организации или физические лица, которые вкладывают средства в проект с целью получения на вложенные инвестиции максимально возможной прибыли. Инвесторы заключают соответствующие контракты с заказчиком, а затем контролируют их выполнение и осуществляют необходимые расчеты с другими участниками проекта по мере его реализации.
Потребители конечной продукции проекта – это может быть как сам заказчик, так и различные организации и физические лица, являющиеся покупателями конечной продукции проекта. Они определяют требования к производимой продукции и оказываемым услугам. От их поведения зависит возмещение затрат и прибыль от проекта.
Поставщики – организации, осуществляющие поставки для проекта материалов, оборудования, транспортных средств и т. д. на контрактной основе.
Конкуренты основных участников проекта.
Органы власти – представители местных, региональных и центральных органов власти, контролирующие выполнение определенных государственных и общественных требований к проекту.
Лицензоры – организации, выдающие лицензии на право выполнения определенных видов работ и услуг, ведение торгов, на право владения земельным участком и т. д.
Консалтинговые, инжиниринговые, юридические организации, вовлеченные в процесс осуществления проекта.
Общественные группы и организации, население, чьи значимые интересы затрагивает реализация проекта.
Этот перечень участников не является исчерпывающим и может дополнятся другими позициями, которые важны для той или иной области проектной практики с учетом ее специфики.
Классификация участников по степени их воздействия на проект.
После выявления основных участников проекта каждый из них может быть отнесен к одной из следующих категорий в соответствии с их возможностью влиять на проект:
· контролируемые;
· допускающие возможность влияния на них;
· требующие высокой признательности.
Внутри каждой категории участники также могут быть проранжированы по степени их возможного влияния на проект.
Установление приоритетов в требуемых связях с внешними участниками проекта.
На основе проведенной классификации члены проектной группы могут выделить приоритеты в поддержании необходимых связей с внешними участниками проекта для обеспечения наилучших условий для его реализации и завершения.
Если проект имеет достаточно большой масштаб или связи с внешними участниками очень интенсивны, то для выполнения данной функции может быть выделена отдельная группа по внешним общественным отношениям.
Внешнее окружение проекта.
Под окружающей средой проекта следует понимать совокупность факторов и объектов, непосредственно не принимающих участия в проекте, но влияющих на него и осуществляющих взаимодействие с ним и отдельными его элементами. При этом обычно выделяют непосредственное окружение проекта, т.е. факторы и объекты, непосредственно взаимодействующие с проектом, а также дальнее окружение проекта, т.е. факторы и объекты, взаимодействующие с проектом посредством других, входящих в непосредственное окружение.
Окружающая среда проекта рассматривается как источник рисков, при этом риск может рассматриваться и как опасность, и как возможность, но в любом случае как отклонение. В структуре дальнего окружения проекта принято выделять внешние факторы воздействия.
Внешнее окружение проекта оказывает влияние на проект как через предприятие, так и непосредственно. Причем, чем больше масштаб проекта, тем сильнее влияние на него факторов внешнего окружения. К наиболее существенным факторам внешнего окружения проекта относятся:
· политические условия (политическая стабильность, поддержка проекта правительством, уровень преступности и т.д.);
· экономические условия (тарифы и налоги, уровень инфляции, стабильность валюты, развитость банковской системы, уровень цен, состояние рынков и т.д.);
· социальные условия (уровень жизни, уровень образования, отношение местного населения к проекту и т.д.);
· правовые условия (законы и нормативные акты, права собственности и т.д.);
· культурные условия;
· природные и географические условия;
· используемая в проекте технология;
· потребители продукции проекта;
· конкуренты;
· факторы инфраструктуры.
Из всех перечисленных факторов окружения проекта менеджеру проекта следует выделить и проанализировать только те, которые могут оказать существенное влияние на реализацию проекта. Пропуск каких-то значимых факторов окружения при подготовке и планировании проекта в конечном итоге может привести к его кризису и «разрушению».

Рис. 13. Переменные параметры проектной среды
Успех проекта зачастую определяется не столько логическим или эффективным распределением ролей, обязанностей и ресурсов, сколько созданием наиболее работоспособной структуры связей различных внутренних частей проекта с внешними его участниками. В дополнение к факторам, рассмотренным выше применительно к проектам разработки программного обеспечения, к внешним участникам можно причислить местные, региональные и национальные государственные организации, поставщиков продуктов и услуг и пользователей результатов проекта. Но наиболее важны в этом ряду лица или организации, которые получают от проекта максимальную выгоду или прибыль, и те, на которых он влияет наиболее значительным образом, то есть бенефициары проекта. Все эти стороны часто называются «заинтересованными сторонами» проекта в большинстве книг по управлению проектами. Создание такой работоспособной структуры связей особенно важно при выполнении проектов международного развития, предназначенных для того, чтобы поднять уровень жизни огромных масс людей.

Рис. 14. Среда существования проекта
Дальнее окружение проекта:
Политические характеристики и факторы:
· Политическая стабильность.
· Поддержка проекта правительством.
· Националистические проявления.
· Уровень преступности.
· Торговый баланс со странами-участниками.
· Участие в военных союзах.
Экономические факторы:
· Структура национального хозяйства.
· Виды ответственности и имущественные права, в т.ч. на землю.
· Тарифы и налоги.
· Страховые гарантии.
· Уровень инфляции и стабильность валюты.
· Развитость банковской системы.
· Источники инвестиций и капитальных вложений.
· Степень свободы предпринимательства и хозяйственной самостоятельности.
· Развитость рыночной инфраструктуры.
· Уровень цен.
· Состояние рынков: сбыта, инвестиций, средств производства, сырья и продуктов, рабочей силы и др.
Общество - его характеристики и факторы:
· Условия и уровень жизни.
· Уровень образования.
· Свобода перемещения, «въезд-выезд».
· Трудовое законодательство, запрещение забастовок.
· Здравоохранение и медицина, условия отдыха.
· Общественные организации, пресса, телевидение.
· Отношение местного населения к проекту.
Законы и право:
· Права человека.
· Права предпринимательства.
· Права собственности.
· Законы и нормативные акты о предоставлении гарантий и льгот.
Наука и техника:
· Уровень развития фундаментальных и прикладных наук.
· Уровень информационных технологий и компьютеризации.
· Уровень промышленных и производственных технологий.
· Энергетические системы.
· Транспортные системы.
· Связь, коммуникации.
Культура:
· Уровень грамотности.
· История, культурные традиции, религия.
· Культурные потребности: жизнеобеспечение, работа, отдых, спорт и др.
· Уровень требований к качеству результатов и условий труда.
Природные и экологические факторы:
· Естественно-климатические условия: температура, осадки, влажность, ветры, высота над уровнем моря, сейсмичность, ландшафт и топография и др.
· Природные ресурсы.
· Расположение и связь с транспортными сетями.
· Стандарты по качеству: воздушного пространства, водных источников и почвенному покрову.
· Санитарные требования к окружающей среде.
· Законодательство по защите окружающей среды.
· Характеристика тенденций и состояния экологических систем: воздуха, воды, почвы.
Характеристики и факторы инфраструктуры:
· Средства транспорта, связи и коммуникации.
· Перевозка грузов.
· Сети ЭВМ и информационные системы.
· Энергоснабжение.
· Коммунальные службы.
· Сырье и услуги.
· Сбытовая сеть.
· Логистика и материально-техническое снабжение.
· Промышленная инфраструктура.
· Обслуживающие системы и прочие.
Ближнее окружение проекта:
· Руководство предприятия определяет цели и основные требования проекта, а также порядок их корректировки.
· Сфера финансов определяет бюджет проекта, его смету и источники финансирования.
· Сфера сбыта определяется решениями покупателей и действиями конкурентов.
· Сфера изготовления требует согласования требований к проекту с возможностями рынка средств производства.
· Сфера материального обеспечения формирует требования к проекту, исходя из возможности обеспечения сырьем, материалами и оборудованием по приемлемым ценам.
· Сфера инфраструктуры формирует требования к рекламе, транспорту, связи, телекоммуникациям, информационному обеспечению, инженерному обеспечению.
· Сфера очистки и утилизации формирует требования к охране окружающей среды и утилизации отходов производства.
Внутреннее окружение проекта:
· Стиль руководства определяет психологический климат и атмосферу, влияет на творческую активность и работоспособность в команде проекта.
· Специфическая организация проекта определяет взаимоотношения между основными участниками проекта, распределение прав, ответственности и обязанностей и влияет на успех осуществления проекта.
· Участники проекта реализуют различные интересы в процессе осуществления проекта, формируют свои требования и оказывают влияние на проект в соответствии со своими интересами, компетенцией и степенью участия в проекте.
· Основной интерес участников проекта связан с получением прибыли от реализации проекта.
· Основной интерес команды проекта связан с получением дохода от своей деятельности во время реализации проекта и претендует на получении своей части из резервного фонда.
· Методы и средства коммуникации определяют полноту, достоверность и оперативность обмена информацией между участниками проекта.
· Экономические условия проекта определяют его основные стоимостные характеристики.
· Социальные условия проекта характеризуют: условия жизни; уровень заработной платы; коммунальные услуги; условия труда и техники безопасности; страхование; социальное обеспечение.
1. Понятие механистические организационные структуры, их основные характеристики.
2. Какие позитивные последствия влечет за собой возникновение конкуренции между проектами в проектно-ориентированной компании?
3. Что представляют собой механические и органические структуры?
4. Перечислите участников проекта и опишите их роль и место в проектной среде.
5. Раскройте понятие «лицензор».
6. Что представляет собой внешнее окружение проекта?
7. Каковы контролируемые параметры внутренней среды проекта?
8. Какую роль на выбор параметров проекта оказывают экономические факторы?
9. К какому полюсу адаптивности можно отнести проектную организационную структуры?
Какая информация необходима Вам для выбора (создания) организационной структуры управления проектами?
ООО «Диана» в течение 20 лет является лидером на рынке производства высокоточных оптических прицелов для охотничьих ружей, и поэтому она приняла решение о диверсификации производства посредством использования своих технологий в изготовлении биноклей высшего качества.
Проведите анализ рисков представленного проекта, используя приведенную ниже форму:
|
№ |
Риск |
Потенциальное воздействие |
Вероятность наступления (1-5) |
Влияние риска (1-5) |
Уровень риска[1] |
Способы смягчения риска |
Условия наступления |
|
|
|
|
|
|
|
|
|
|
|
|
|
|
|
|
|
|
Раздел 2
Содержание темы: Базовые этапы и принципы построения организационных структур управления проектами в компании, краткая характеристика современных средств моделирования организационных структур.
Цели изучения темы:
Сформировать у студентов представление об этапах проектирования организационных структур управления проектами и современных средствах организационного моделирования.
Теоретический материал по теме
Выбор и разработка организационной структуры управления проектом — сложная, междисциплинарная и слабо формализуемая задача, попытки создания общего для этой деятельности алгоритма представляются ошибочными. Но, существует общая совокупность проблем, успешное разрешение которых приводит к созданию эффективной организационной структуры проекта.
Формирование организационных структур УП во многом определяется известными группами задач.
В свое время, указанными группами задач занимались разные ученые, создавшие соответствующие школы. Так:
Фредерик Тейлор занимался практикой рационального распределения ресурсов в процессе материального производства, в результате чего сформировалась школа научного управления;
Анри Файоль и Макс Вебер рассматривали задачи координации взаимодействия исполнителей, в результате, сформировались административная и бюрократическая школы.
В последствии, появились школа открытых социальных систем, обосновывающая взаимодействие с внешним окружением организационных систем.
В общем виде, представленная на рис. 15. схема может быть распространена на любую организационную систему, в том числе и на проекты и проектную деятельность.

Рис. 15. Основные задачи менеджмента проекта
В основе грамотной системы управления проектами лежит комплексное решение ряда частных задач, соответствующих представленным на рис. 14. Они включают в себя планирование работ, разработку внутренних структур проекта (материальных и «персональных»), руководство выполнением поставленных задач, их координацию и контроль осуществления. Первым лицом любого проекта является его менеджер – руководитель проекта. Именно на нем лежит ответственность за качественное и своевременное достижение поставленных целей.
Говоря о системном подходе, можно говорить о некотором способе организации наших действий, таком, который охватывает любой род деятельности, выявляя закономерности и взаимосвязи с целью их более эффективного использования. При этом системный подход является не столько методом решения задач, сколько методом постановки задач. Как говорится, «Правильно заданный вопрос — половина ответа». Это качественно более высокий, нежели просто предметный, способ познания.
Основные принципы системного подхода:
· Целостность, позволяющая рассматривать одновременно систему как единое целое и в то же время как подсистему для вышестоящих уровней.
· Иерархичность строения, то есть наличие множества (по крайней мере, двух) элементов, расположенных на основе подчинения элементов низшего уровня элементам высшего уровня. Реализация этого принципа хорошо видна на примере любой конкретной организации. Как известно, любая организация представляет собой взаимодействие двух подсистем: управляющей и управляемой. Одна подчиняется другой.
· Структуризация, позволяющая анализировать элементы системы и их взаимосвязи в рамках конкретной организационной структуры. Как правило, процесс функционирования системы обусловлен не столько свойствами её отдельных элементов, сколько свойствами самой структуры.
· Множественность, позволяющая использовать множество кибернетических, экономических и математических моделей для описания отдельных элементов и системы в целом.
· Системность, свойство объекта обладать всеми признаками системы.

Рис. 16. Проект как система
Техническая подсистема (technique; technology subsystem) - технико-технологический комплекс, система рабочих мест, машин, механизмов, приспособлений, подобранных по параметрам в соответствии с видами выполняемых операций и процедур (технологией).
Социальная подсистема, (human resource subsystem) - люди, участвующие своим трудом в проекте на основе трудового договора.
Экономическая подсистема (cost subsystem) - совокупность затрат по операциям и процессам в проекте.
Будем исходить из того, что цели проекта разработаны грамотно – они конкретны, измеримы, достижимы и согласованы между собой и всеми уровнями по времени. Далее мы рассмотрим, что конкретно должен делать руководитель любого проекта – от строительства загородного коттеджа или разработки программного обеспечения до создания комплексной социально-экономической стратегии развития муниципальных образований.
Прибегнем к понятию «кластер».
Кластеры (от англ, cluster, буквально - пучок, рой, скопление), группы близко расположенных, тесно связанных друг с другом элементов. По сути, проект представляет собой кластер.

Рис. 17. Проектирование и разработка организационной модели проекта
Принципиальный выбор структуры осуществляется в соответствии с тремя принципами:
· соответствие организационной структуры системе взаимоотношений участников проекта;
· соответствие организационной структуры содержанию проекта;
· соответствие организационной структуры требованиям внешнего окружения.
При этом следует понимать: указанные 3 принципа являются взаимосвязанными и, как правило, должны соблюдаться в комплексе и одновременно. Поэтому выбор адекватной организационной структуры должен осуществляться в соответствии с общей системой этих критериев.
Ни один проект не существует в вакууме. Как правило, он реализуется в интересах некоторой компании, которая его и инициирует. Такая компания называется родительской, головной или материнской. Соответственно, у компании есть определенная организационная структура, и проект каким-то образом «встраивается» в нее.
Самой распространенной структурой в России на сегодняшний день является функциональная структура, представляющая собой иерархию, в которой для каждого служащего четко определен один вышестоящий руководитель. При этом сотрудники сгруппированы по специальностям: маркетинг, производство, закупки и т.п. Такая структура оптимальна для хорошо налаженного циклического производства, однако вызывает ряд трудностей при выполнении проектов.
На определенном этапе в организации возникают проекты и назначается их координатор. Он отвечает за выполнение проекта, достижение целей, соблюдение сроков и выделенного бюджета. Фактически же такой сотрудник не имеет достаточно полномочий для решения поставленных задач. Отвечать «за все» и не иметь полномочий – главная проблема для эффективного управления проектами. Также, одним из основных недостатков при реализации проектов является неповоротливость структуры, так как все распоряжения любой сотрудник может получать только от своего функционального руководителя, что вызывает длительные задержки при принятии решений. Также проблемы могут возникать из-за того, что интересы проекта вступают в противоречие с интересами функциональных руководителей.
Проектная структура полностью противоположна матричной по своей организации. Здесь проектные команды как бы образуют свои собственные временные подразделения, созданные на время выполнения проекта и возглавляемые руководителями проектов. При такой организации функциональные подразделения выполняют сервисную функцию по отношению к проектам, т. е. оказывают им услуги, например техническую поддержку или бухгалтерское обслуживание. Также функциональные отделы играют роль пула ресурсов (например, специалистов), динамически перераспределяемых между проектами. В проектной структуре члены команды ориентированы только на достижение целей проекта и подчиняются только его руководителю.
При такой организации проект фактически представляет собой филиал компании, при этом «законы», по которым действует сотрудник в рамках проекта, полностью определяются руководством проекта. Такая структура эффективна в крупных, значимых для компании проектах, как правило, продолжительностью более двух лет.
После принципиального выбора организационной структуры осуществляется ее детальное проектирование, оно заканчивается созданием пакета организационной, методической и справочной документации, которая обычно включает в себя следующие документы:
· организационная структура проекта (графическое изображение структурных единиц);
· штатное расписание (перечень должностей, их количества и заработной платы);
· положения о структурных подразделениях и должностные инструкции;
· методические инструкции, технологические карты процессов и пр. (формализованное описание технологии выполнения процессов);
· требования к персоналу команды проекта (профессиограммы, социально-психологические портреты);
· график и бюджет проекта.
На основе этой документации можно переходить к непосредственному подбору персонала, обучению и организации его деятельности по проекту.
Принципиально деятельность по разработке и созданию организационной структуры правления проектом можно представить в виде четырех этапов (Рис. 18).

Рис. 18. Основные этапы разработки организационной структуры управления проектами
В каждом конкретном случае данная общая последовательность может приобретать, в силу неповторимости каждого проекта, свои специфические черты.
Формирование рабочей группы (команды) проекта.
В проектной структуре персонал рабочей группы (команды) проекта выделяется для участия в проекте на полный рабочий день. Все работники подчинены непосредственно менеджеру проекта. Принцип рабочей группы наиболее приемлемый, если масштабы проекта и продолжительность его выполнения такие, что персонал может быть занятым в проекте на протяжении всего рабочего дня и если, в идеальном варианте он может располагаться в одном месте.
В целом рабочая группа проекта - это подраздел, созданный для того, чтобы распределять рабочие задачи в соответствии с указаниями менеджера проекта, а также техническими условиями и процедурами проекта.
Принцип рабочей группы не обязательно гарантирует наиболее эффективную деятельность по УП. Однако, обычно он делает проект более экономичным, поскольку обеспечивается лучше всего соотношение между сроками, затратами и объемами работ, а также качество их выполнения.
Организационная структура рабочей группы (команды проекта) отвечает конкретным этапам проекта и составляет ядро для расширения организации работ по основным видам деятельности над реализацией проекта.
Оргструктура рабочей группы помогает руководителю распределять между исполнителями права и обязанности отдельных работ или их частей.
Рабочая группа состоит из таких подгрупп:
· подразделы, которые создаются за соответствующими направлениями основной деятельности (проектирование, закупка (снабжение), строительство, и т.п.), называют - производственными подразделами;
· персонал контроля и координация проекта;
· обслуживающий персонал фирмы, в границах которой выполняется проект (персонал бухгалтерии, финансового отдела и т.п.).
В процессе выбора и назначения персонала проекта необходимо учитывать такие факторы как наличие необходимых специалистов, их квалификацию, опыт и личные качества, способность работать в составе группы и обеспечивать достижение поставленной цели. Состав рабочей группы зависит от масштабов и типа проекта.
В рабочую группу проекта могут входить:
· менеджер проекта;
· инженер-координатор проекта;
· менеджер службы материально-технического обеспечения проекта;
· менеджер службы контроля;
· координатор работ по проектированию;
· координатор проекта из использования средств автоматизации управления проектом (менеджер ІС);
· административный руководитель контрактов;
· административный менеджер.
Обязанности ведущих специалистов:
Менеджер проекта - ведущий член группы, он:
· делегирует полномочие членам группы;
· следит за выполнением плана, оценивает состояние работ, координирует и корригирует их выполнение;
· использует персонал контроля проекта для планирования объемов и сроков работ, получение оценок и контроля затрат;
· отвечает за всю работу над проектом.
В малых проектах он есть также координатором проекта или руководит несколькими проектами одновременно.
В больших проектах ему помогает координатор работ по проекту.
Инженер-координатор проекта - отвечает за координацию работ по проекту на всех стадиях, включая проектирование, закупку оснащение материалов, строительство введение объектов в эксплуатацию.
Его основные обязанности:
· определяет объемы работ и сроки их выполнения, устанавливает взаимосвязей между элементами проекта, обеспечивает планирование;
· контролирует выполнение бюджета проекта (в особенности затраты на рабочую силу и материалы);
· обеспечивает необходимое качество работ, в том числе следит за тем, чтобы разные направления проектирование и инженерного обеспечения отвечали бы нормативам и ограничениям проекта, контролирует выполнение работ в соответствии с требованиями самого проекта и заказчика относительно экономических показателей, ТУ и государственных стандартов, отвечает за коммуникации (связь) между всеми участниками проекта.
Инженер-координатор проекта не отвечает за техническое решение, которое заложено в проектной документации. То есть обязанностями главного и ведущих инженеров за направлениями работ, которые направленные в рабочую группу проекта.
Менеджер службы Материально-технического обеспечения проекта отвечает за своевременную доставку оснащения и материалов.
Менеджер по производству работ отвечает за все виды работ, которые выполняются в проектной среде. Иногда считается, что это основная управленческая должность при работе над проектом.
Менеджер по производству работ имеет собственный персонал, который решает вопрос трудовых отношений между администрацией и профсоюзом, техники безопасности, установление связей с организациями и отдельными лицами, а также свою собственную производственную подгруппу, которая занимается инженерным обеспечением работ, ведением хозяйственных дел и др.
Менеджер службы контроля работает в тесном контакте с менеджером проекта. Основными сферами его деятельности есть:
· планирование и установление сроков;
· оценка затрат и планирование стоимости;
· контроль затрат и тенденций их изменения;
· информирование менеджера проекта и заинтересованные службы о ходу работ;
· управление материально-техническими запасами;
· контроль документации и др.
Менеджеру службы контроля подчиняются сметчики, плановики, специалист по материально-техническому обеспечению, специалист по ведению документации проекта и представители службы средств автоматизации УП. В зависимости от объема (масштаба) проекта этот вспомогательный персонал может работать целый день или нет, или иметь также вспомогательный персонал.
Координатор работ по проектированию отвечает за выполнение работ по инженерному проектированию в границах проекта. Эта должность есть только в крупных проектах, где нему подчиняются голавля (ведущие) инженеры из отдельных направлений. В небольших проектах координация инженерного проектирования осуществляется инженерами-координаторами проекта.
Основные виды деятельности, которые осуществляет координатор работ по проектированию:
· определение объемов работ;
· установление связей по проектированию;
· календарное планирование и текущий контроль за ходом проектных работ;
· сбор данных и анализ результатов проектирование.
Координатор проекта по использованию средств автоматизации управления проектом (менеджер ІС).
В его обязанности входит: подбор, адаптация и использование программных средств (специальных пакетов) управление проектами (Project management). Он несет ответственность за машинную обработку информации в процессе УП. В случае необходимости разрабатывает новые ПЗ.
Административный руководитель контрактов контролирует выполнение контрактов включая вопросы, связанные с поставками материалов и оснащение, предоставлением услуг, приемом выполненных работ, оплатой контрактов и их закрытием. На протяжении всего ЖЦП он контактирует с контракторами. Следит за изменением условий контрактов, возникновением споров и жалоб, контролирует соответствие материалов и оснащение спецификациям и стандартам. Контролирует выполнение гарантий, предусмотренных контрактом и определяет ли перекрывают они затраты по устранению выявленных дефектов. Составляет план закрытия контрактов. Согласовывает с заказчиком перечень недостатков и отклонений, которые следует устранить, следит за их ликвидацией.
Административный менеджер (помощник менеджера проекта) координирует вспомогательную деятельность:
· конторские услуги (предоставление оргтехники, мебели, помещений, копировальной техники, предоставление общих конторских услуг, библиотечное обслуживание, и т.п.);
· финансовые услуги - бухгалтерский учет, заключение контрактов, страхование, внутренние ревизии, и т.п.;
· обеспечение занятости персонала, назначение ставок зарплаты, организация производственного обучения и др.
При матричной организации менеджер проекта, некоторые ведущие руководители и часть персонала группы назначаются для работы на протяжении всего рабочего дня, а другой персонал направляется по мере необходимости. Частот этот персонал работает одновременно более чем над одним проектом.
Матричная структура - это система с открытыми связями и двойной ответственностью исполнителей любого уровня. Каждый специалист имеет две линии ответственности:
· за качественное выполнение своих функций в масштабе всей фирмы на протяжении года;
· за текущее выполнение определенной функции в границах проекта.
На практике на протяжении многих лет матричная организация использовалась как наилучший способ работ над проектом, в особенности в строительных фирм. Сейчас проектная структура считается наиболее эффективной и потому популярной.
Средства организационного моделирования.
Иерархический граф – является традиционным инструментом изображения организационных структур управления. Иерархическая структура естественным образом возникает, когда объекты или некоторые их свойства находятся в отношении соподчинения (вложения, наследования). Как правило иерархическую структуру имеют системы административного управления, между элементами которых установлены отношения подчиненности (директор завода – начальники цехов – начальники участков – бригадиры - рабочие). Иерархическую структуру имеют также системы, между элементами которых существуют отношения вхождения одних в другие.
Граф иерархической структуры называется деревом. Основным свойством дерева является то, что между любыми двумя его вершинами существует единственный путь. Деревья не содержат циклов и петель.
До последнего времени организационные структуры изображались в виде структурных единиц и административных связей. Это определялось тем, что отсутствовала необходимости отображать горизонтальную интеграцию ввиду доминирующего положения вертикальных, административных процессов. Вертикальное измерение являлось определяющим в облике организации.
Традиционные инструменты.
Как показала зарубежная и российская практика в процессе развития организаций, немаловажным стала и горизонтальная интеграция деятельности функциональных подразделений. Актуальной стала проблема организации горизонтальных связей, обусловив необходимость отражать их на соответствующих моделях организационных структур.
Для моделирования и изображения горизонтальных связей используются следующие графические инструменты:
· дополнительное изображение горизонтальных связей в классической иерархической организационной структуре;
· матрицы ответственности;
· схемы организации технологических и управленческих процессов;
· сетевые матрицы и многое другое.
Следует отметить, что все приведенные выше инструменты отражают только отдельные аспекты деятельности организации и позволяют интегрировать всего два аспекта — горизонтальные и вертикальные связи.
Современный инструментарий.
С течением времени появилась естественная необходимость всесторонней оценки эффективности тех или иных организационных структур. При организационном проектировании необходимо использовать как инструменты динамического моделирования, так и средства создания стоимостных моделей.
Работа по созданию подобных моделей систем управления, организационной структуры и бизнес-процессов, а также анализ и оценка экономической эффективности организационных структур может проводиться с использованием методологии попроцессного учета затрат ABC/ABM (Activity based costing/Activity based management). В качестве инструмента для динамического моделирования поведения сложных организационных систем можно использовать методику CPN (Coloured Petri Nets). Эти и другие средства анализа, диагностики и проектирования современных организаций подробно описаны в специальной литературе.
Современные реалии предъявляют все более высокие требования к организационным структурам управления, что вызывает появление более совершенных инструментов проектирования организационных структур, включающих и информационную систему, и структуру целей и задач, и социально-психологические аспекты деятельности организации.
На данном этапе именно профессиональные программные продукты включающие в себя методы анализа коммуникаций, структур данных, программного обеспечения, схем реализации бизнес-процессов и т.д., позволят создать оптимальную структуру управления.
1. Каковы критерии классификации организационных структур управления?
2. Что представляют собой основные задачи менеджмента проекта?
3. Какова структура технической подсистемы проекта?
4. Роль горизонтальной интеграции деятельности функциональных подразделений.
5. Дайте описание основные этапы разработки организационной структуры управления проектами.
6. Что входит в пакет организационной, методической и справочной документации?
7. На основе каких документов осуществляется подбор персонала?
8. Что представляет собой рабочая группа проекта?
ООО «Эпитафия» — компания численностью 100 человек на стадии бурного роста. Недавно открыла свое производство, сбыт включает оптовый отдел и розницу (два собственных магазина). У компании есть сервисный центр, обслуживающий основной продукт. Информационная система компании устарела и перегружена. Директор понимает, что необходима модернизация IT и бизнес-процессов. От этих проблем только каша в голове — не ясно, с чего начинать и как сделать внедрение системы безболезненным.
Определите цели проекта постройте для выбранных проектов Структуру Разбиения Работ (Work Breakdown Structure) табличный и графический вариант.
Компания «Эрнесто дела Серна и Ко» является представителем среднего бизнеса, имеет матричную организационную структуру. Основными услугами предоставляемыми данной организацией являются: ИТ консалтинг, разработка и внедрение ИТ приложений, разработка и поддержка корпоративных Интернет-порталов. Ввиду возросшего спроса на услуги компании, в несколько раз возросло количество обращений связанных с консалтинговой деятельностью, возросло и количество проектов превысивших запланированные временные и ресурсные ограничения. Первичный анализ показал, что ИТ специалисты компании, задействованные как в проектной, так и консалтинговой деятельности отдают предпочтение консалтингу ввиду меньшей ответственности, небольшого объема работ и небольших временных затрат.
Вопросы:
1. Каким образом можно сократить количество запаздывающих проектов?
2. Каким образом можно повлиять на смену приоритетов специалистов?
3. Какие особенности структуры являются причиной данной проблемы?
Содержание темы: Основные тенденции и направления развития организационных структур управления проектами.
Цели изучения темы:
Дать обзор основных направлений развития организационных структур
Теоретический материал по теме
Новая эпоха предъявляет новые требования не только к людям, но и как следствие к организациям, к их проектированию и управлению ими.
Питер Друкер считает что – в следующем столетии произойдет переход от компаний «базирующихся на рациональной организации», к компаниям, «базирующимся на знаниях и информации».
Время узкой функциональной специализации, доказавшей свои недостатки, пройдет и на смену ей придут интеграционные процессы в управленческой деятельности.
Даже традиционные иерархические (бюрократические) структуры управления дополняются многочисленными горизонтальными связями на различных уровнях иерархии. Появятся компании «без границ», объединяющие в себе эволюционировавшие компании-сети.
Широкое распространение вычислительной техники и средств телекоммуникаций существенным образом повлияли на представления о границах компании, разрушив их замкнутость.
Малоэффективными станут те компании, которые по прежнему будут основываться на бюрократических (механистических) структурах.
Иными словами, происходит переход к новой модели управления, в основе которой лежат интеграционные процессы в компаниях, их объединение с помощью глобальных информационных систем в стратегические альянсы и другие союзы самых разных типов.
Создание глобальных стратегических альянсов (сетевых компаний) на основе информационных сетей, позволит создать совершенно новую организацию, способную добиваться своих целей использую лучшие мировые стандарты и практики.
Как следствие повышается эффективность производства, возникает обстановка взаимного доверия и ответственности. Компании объединяются вместе, что вызывает эффект синергии, и открывают новые рыночные возможности, не доступные отдельным(«одиноким») игрокам рынка.
В качестве основных направлений трансформации компаний и структур управления можно выделить следующее:
· переход от узкой функциональной специализации к интеграции в содержании и характере самой управленческой деятельности, в стиле управления; дебюрократизацию, отказ от формализации, иерархии, обособления функциональных и штабных звеньев;
· сокращение числа иерархических уровней благодаря тому, что более предпочтительными будут не крупные централизованные компании, а ряд мелких с гибкими специализированными формами труда, сети компаний;
· трансформацию организационных структур компаний из пирамидальных в плоские, с минимальным числом уровней между высшим руководством и непосредственными исполнителями, так как управление по горизонтали более действенно, чем по вертикали; осуществление децентрализации ряда функций управления, в первую очередь производственных и сбытовых. С этой целью в рамках компаний создаются полуавтономные или автономные отделения, стратегические бизнес-единицы, полностью отвечающие за прибыли и убытки;
· повышение роли инновационной деятельности, создание в рамках крупных компаний нововведенческих фирм, ориентированных на производство и самостоятельное продвижение на рынках новых изделий и технологий и действующих на принципах «рискового финансирования»;
· повышение статуса информационных и кадровых средств интеграции (например, комбинации персонала) по сравнению с технократической и структурной интеграцией; установление филиальных форм связи между самой компанией и другими предприятиями, например, путем создания внутренних рынков; создание автономных групп (команд), постоянное повышение творческой и производственной отдачи персонала.
Укрупненно прогнозируемые изменения современной модели управления можно представить в виде табл. 4.
Таблица 4.
Характерные черты современной модели организации управления
|
Основные характеристические черты |
Содержание характеристических признаков |
|
1 |
2 |
|
Глобализация деятельности компаний |
Компания будущего должна иметь глобальную стратегию, глобальную организацию своей деятельности, которая позволит ей действовать в разных странах на любой стадии цепочки по созданию добавленной стоимости. Она будет не только производить или экспортировать товары в другие страны, а сможет использовать лучшие в мире ресурсы: сырьевые, трудовые, финансовые. Производственная деятельность, НИОКР могут осуществляться в наиболее пригодных для этих целей странах, а рынком сбыта может быть весь мир. |
|
Построение сетевых компаний |
Компания не обязательно должна иметь полный набор всех видов деятельности — от научных исследований и опытно-конструкторских разработок до маркетинга, распределения и реализации продукции. Компании будут заключать договор с другими фирмами для выполнения определенных функций посредством перераспределения ресурсов или создания стратегических альянсов. Покупатели и поставщики также будут являться частью этой сети. Возникнет как сеть компаний, так и компании-сети, внутренняя организация которых будет основываться на сетевых структурах. |
|
Интеграция содержания и характера управленческой деятельности, функции управления |
Компания не обязательно должна иметь полный набор всех видов деятельности — от научных исследований и опытно-конструкторских разработок до маркетинга, распределения и реализации продукции. Компании будут заключать договор с другими фирмами для выполнения определенных функций посредством перераспределения ресурсов или создания стратегических альянсов. Покупатели и поставщики также будут являться частью этой сети. Возникнет как сеть компаний, так и компании-сети, внутренняя организация которых будет основываться на сетевых структурах. |
|
Гибкость адаптивность компании, Самообучаемость |
Компании должны быстро адаптироваться к изменениям на своих рынках. Адаптивность будет обеспечиваться целенаправленным обучением и тренировкой работников, включением самоанализа в процесс деятельности. Частью обучающейся системы организации станут последовательное экспериментирование, применение соответствующих средств оценки деятельности. Компания расширенно востребует знания как ресурса своего развития. Персонал будет нацеливаться на генерацию и освоение новых идей и подходов. |
|
Активное использование информационных технологий, глобальных информационных систем |
В значительной мере повысится зависимость от качества и уровня использования информационных технологий в интересах операционной эффективности и принимаемых решений, достижения устойчивых конкурентных преимуществ на рынке. Информационные системы, системы связи будут оказывать существенное влияние на деятельность организаций и результаты работы, на интеграцию производственных и обслуживающих процессов партнеров и повышение конкурентоспособности. |
|
Ориентация на предвидение |
В условиях управления из штаб-квартиры децентрализованной компании группами с разными организационными культурами действий работников компании и принятия решений обеспечивается на базе дальновидного практичного предвидения. Оно станет для работников направлением фокусирования своих усилий. Формирование видения и миссии компании, достижение общего понимания и реализация являются одними из ключевых функций высшего управленческого персонала. |
|
Горизонтальные принципы построения компании |
Компания представляет собой горизонтальную корпорацию. Пирамидальные оргструктуры превратятся в плоские, с меньшей численностью среднего менеджмента. Горизонтальные отношения предполагают высокую ответственность работников (как индивидуумов, так и группы). |
|
Опора на формирование автономных команд (групп) как основы построения компании |
Основой компании становятся автономные группы (команды). Компании нацелены на постоянное повышение творческой и производственной отдачи персонала. Возросший интерес, вовлеченность и ответственность работников направлены на более быстрое и полное удовлетворению потребностей клиентов и акционеров и других заинтересованных групп. |
|
Ориентация не только на акционеров, но и на другие заинтересованные группы |
Компания функционирует как «открытая» организация, заинтересованная в достижении не только внутренних целей. Существенное внимание уделяется не только своим акционерам, но и интересам инвесторов и партнеров, которые обретут значительный вес в корпоративном управлении. |
|
Безграничность компании |
Расширение кооперационных связей между конкурентами, поставщиками и потребителями, создание сетей компаний и компаний-сетей стирают традиционные границы компаний. Компании соединяются для достижения единых целей использования рыночных возможностей временного альянсе. Любая функция и процесс реализуются на уровне мировых стандартов качества, чего невозможно достичь в отдельной компании. |
|
Ориентация на конкуренцию основывающуюся на времени |
Конкуренция, основывающаяся на времени, является решающей в ускорении развития и организации производства новых продуктов. Ускорение разработки новой продукции приобретает особое значение, тек как жизненный цикл товаров становится все короче. Конкурентоспособность определяется гибкостью, а не операционной эффективностью. |
|
Ориентация на удовлетворение потребностей конкретных клиентов |
Клиентоориентированность остается ключевыми фактором. Системы поощрений и компенсаций персонала опираются на уровень удовлетворения потребностей клиента. Компания индивидуализирует удовлетворение потребностей клиента. |
|
Инновационность компании |
Освоение новаций рассматривается как основной источник развития. В условиях производства товаров и их дифференциации постоянное обновление способствует удержанию клиентов. В технологическом обновлении инновационность является основой сокращения издержек. В этих целях в рамках крупных компаний будут создаваться нововееденческие фирмы, ориентированные на производство и самостоятельное продвижение на рынках новых изделий и технологий. |
|
Ориентация на добавленную стоимость и на качество |
В технологической цепочке создания товара компания ориентируется на замещение большого участка в создании его полезности. В формировании стоимости товара стремится к увеличению добавленной стоимости. |
Основные характеристические черты компаний будущего представлены в табл. 5.
Таблица 5.
Основные характеристические черты компаний будущего
|
Объект изменения |
Современная модель |
Модель будущего столетия |
|
1 |
2 |
3 |
|
Организация |
Иерархия, бюрократия |
Сети |
|
Основной принцип организации деятельности |
Функциональная специализация |
Интеграция, прежде всего горизонтальная, интеллектуальное сотрудничество |
|
Критический фактор конкурентного преимущества |
Материальные и финансовые активы |
Интеллектуальные активы |
|
Организационные структуры управления |
Структуры вертикального подчинения |
Адаптивные структуры |
|
Персонал компании |
Функционеры |
Потенциальные ресурсы (центры определенных способностей) |
|
Основные действующие лица |
Специалисты, профессионалы |
Группы, прежде всего виртуальные |
|
Ожидания персонала |
Удовлетворение насущных потребностей |
Качественный рост персонала |
|
Руководство |
Автократичность |
Целевая ориентация |
|
Стиль руководства |
Авторитарный |
Координационный, демократический |
|
Источник власти |
Должностная позиция |
Знание |
|
Деятельность |
Индивидуальная |
Групповая |
|
Статус звеньев производственной и организационной структуры управления |
Замкнутые и самодостаточные единицы |
Определенные ресурсы, доступные для всех |
|
Рынки |
Внутренние |
Глобальные |
|
Выгоды |
Стоимость |
Время |
|
Ориентация деятельности компании |
Прибыль, повышение эффективности производства |
Удовлетворение конкретного потребителя |
|
Реакция на изменение окружающей среды |
Реактивность |
Проактивность |
|
Качество |
Достижение заданного |
Бескомпромисное достижение возможного |
Поиск идеальной структуры управления (организационной формы) постепенно уступает место многообразию концепций. Считается, что наука в области организационных структур существенно отстает от практики и специалисты не в состоянии выработать организационную структуру, которая отвечала бы характеристическим чертам, представленным в табл. 5.
Но можно привести и обратный пример, когда и теория, и практика являются слишком революционными и не воспринимаются всерьез. Примером тому могут служить изображения организационных структур в виде птицы, трилистника или созвездия.
1. Каковы основные направлений трансформации компаний и структур управления в современных условиях?
2. Какова роль инновационной деятельности в современных условиях?
3. Что представляют собой сетевые компании?
4. Перечислите базовые принципы создания/выбора организационных структур управления проектами.
5. Перечислите и раскройте этапы разработки организационных структур управления проектами.
6. Какие позитивные последствия влечет за собой возникновение конкуренции между проектами в проектно-ориентированной компании?
В проектно-ориентированной среде в сфере строительства существует некая компания N, которая специализируется на строительстве загородных домов. При этом компания оказывает полный комплект услуг: от дизайна объекта (графическая трехмерная модель), непосредственно строительства, отделки и т.д., до последующего гарантийного обслуживания в течении 3-х лет. Компания получила заказ на строительство объекта – уникального дизайнерского дома. На концептуальной фазе проекта менеджеры рассчитали необходимое количество ресурсов по проекту в целом и по работам отдельно, и выявили уникальность проекта - проект отличается высокой прибыльностью, так как в нём по замыслу дизайнеров будут использоваться уникальные породы камня и дерева. И поэтому работа с таким материалами отличается повышенной сложностью.
При этом, объект строительства находиться в регионе, который расположен на границе зоны охвата деятельности компании. Соответственно возникает ряд трудностей, в частности отсутствие складского помещения в данном регионе. И к тому же для хранения уникальных ресурсов необходим специально оснащенный склад, в котором будет поддерживаться определенная температура и влажность.
Вопросы:
1. Следует ли компании браться за реализацию проекта или предоставить заказчику только дизайн проекта?
2. В случае реализации проекта, каким образом лучше всего решить проблему отсутствия складского помещения?
3. Проект принесёт значительную прибыль компании, но придётся потратить много сил, и использовать индивидуальный подход в работе. Стоит ли реализовывать проект?
Компания Х занимается распространением колумбийского кофе в России.
У нее налажены контакты с единственным поставщиком из Колумбии. В мае произошла революция в стране и поставка кофе в Россию была парализована.
Как стало известно, поставщики прекратили свою деятельность в стране и закрыли ее в связи с чрезвычайной ситуацией. У компании Х были также контракты с потребительскими фирмами на продажу колумбийского кофе. В связи с задержкой поставок эти компании имели ряд убытков, т.к. основной процент продаж составлял колумбийский кофе. В связи с этим возникла не хорошая ситуация у компании Х, т.к. она не выполняла условия договора. В компанию были направлены юристы «недовольных фирм» дабы предъявить свои претензии.
Вопросы:
1. Какой из анализов не был предусмотрен компанией Х?
2. Какие предупреждающие мероприятия могли бы снизить риск такого итога?
Содержание темы: Подходы к рассмотрению Проектного офиса, этапы зрелости Проектного офиса(как подразделения); необходимы составляющие эффективного функционирования Проектного офиса(как инфраструктуры).
Цели изучения темы:
Формирование представления о существующих подходах к Проектному офису, этапах его зрелости и принципах формирования.
Теоретический материал по теме
Вот как трактует этот термин общепризнанный и почти ставший стандартом «Свод знаний по управлению проектами» (PMBOK — Project Management Body of Knowledge): «Существует ряд применений проектного офиса. Проектный офис может оперировать в широком диапазоне задач, начиная от поддержки менеджеров проектов в форме тренингов, программного обеспечения, шаблонов, и вплоть до несения ответственности за результаты проекта».
Как и все, что связано с понятием проекта («временным усилием, предпринимаемым для создания уникального товара или услуги»), проектный офис — это временное организационное образование, предназначенное для выполнения вполне определенных функций. Он включает обученный штат менеджеров и технического персонала, оснащен необходимыми программными и техническими системами. В зависимости от вида и назначения проектный офис может занимать соответствующее положение в организационной иерархии, как на уровне, близком к руководству компании, так и на уровне руководства отдельных крупных подразделений.
В литературе приводиться множество разнообразных определений Проектного офиса. В силу «трудностей» перевода Проектный офис называют Офисом Управления Проектами, Центром Управления проектами, а в зависимости от масштаба Офисом Управления Программами, Департаментом Управления Проектами и т.п. Однако все многообразие определений можно свести к двум трактовкам:
1. Проектный офис как инфраструктура;
2. Проектный офис как подразделение.

Проектный офис как инфраструктура:
Управление крупным проектом, как правило, требует достаточно представительной команды, состоящей из менеджера проекта, менеджеров и специалистов по направлениям деятельности, ряда функциональных работников, причем специфика их деятельности такова, что:
· команда как организационная структура существует на время реализации проекта;
· состав команды проекта не является стабильной структурой, а изменяется по мере выполнения этапов проекта, т.е. часть персонала привлекается на определенные периоды.
Возникает необходимость организации инфраструктуры, которая позволила бы реализовывать как централизованные, так и децентрализованные функции проекта и обеспечить конфиденциальность и защиту коммерческой тайны проекта.
Основное назначение проектного офиса как инфраструктуры — обеспечение эффективной коммуникации членов команды проекта в совместном выполнении работ, что возможно только при наличии развитых средств связи, компьютеров и специфического программного обеспечения, средств телекоммуникации, разнообразной оргтехники, современных информационных технологий и пр.
Проектный офис — это оптимальным образом организованная среда (в традиционном понимании место), где члены команды проекта могут осуществлять процессы управления проектом, проводить совещания, вести переговоры с партнерами, хранить проектную документацию.
Современное проектного офиса включает в себя большое количество технических и организационных решений:
1. Помещение:
· проектирование пространственно-планировочных решений - основных помещений головного офиса проекта;
· проработка вопросов интерьера и внутренней отделки помещений, обустройства мебелью.
2. Оргтехника и вспомогательное оборудование:
· устройства для организации документооборота;
· организационные средства — доски для рисования, планшеты для календарных графиков, оборудование для проведения совещаний и пр.;
· организационная техника — копиры, проекторы, уничтожители бумаги;
· средства безопасности — сигнализация, регламентация доступов в помещение;
· хозяйственный инвентарь и оборудование;
3. Программно-компьютерные комплексы, средства связи и телекоммуникаций:
· компьютерная техника — сетевое оборудование, компьютеры, серверы, принтеры;
· программное обеспечение;
· средства связи — телефонные станции, телефонные аппараты, каналы связи, пейджеры, мобильные телефоны
Виртуальный офис — распределенная компьютерная система на базе телекоммуникационных сетей, позволяющая пользоваться едиными программными средствами, едиными базами данных и знаний, вести единый учет, контроль, мониторинг работ по проекту, проводить видеоконференции, телекоммуникационные совещания в реальном режиме времени.
Преимущества виртуального офиса связаны с возможностью организации эффективной распределенной системы управления проектами (с подключением домашних и мобильных офисов). Такой проектный офис содержит 2 группы программных средств в рамках технологии «клиент-сервер» или иной сетевой технологии. Первая группа программных средств размещается на сервере и включает средства ведения баз данных, например Oracle, Informix, MS Sharepoint для взаимодействия проекта с менеджерами. Вторая группа размещается на рабочем месте клиента и на основе Internet (или другой системы обмена информацией) поддерживает функции виртуального офиса. Эти виртуальные функции первого уровня позволяют менеджеру проекта фиксировать текущее состояние проекта по ресурсам, выполнению работ и затрат не зависимо от реального нахождения членов команды проекта. При этом использование мобильной техники «Notebook + модем + мобильный телефон» делает виртуальную часть офиса мобильной.
Прикладное программное обеспечение документооборота офиса проекта должно включать следующие ключевые компоненты:
· систему управления хранением документов — программное обеспечение, реализующее функции управления единым документарным фондом проекта (централизованным архивом);
· систему управления документооборотом — программное обеспечение, реализующее администрирование документооборота, управление маршрутизацией и движением документов, координацией документопотоков, контролем за передвижением документов, за своевременной их обработкой и т.д.;
· набор стандартных бизнес-приложений, использующихся командой проекта для подготовки документов — текстовых процессоров, электронных таблиц и т. п., набор специализированных функциональных приложений, предназначенных для подготовки документов (в отличие от стандартных бизнес-приложений они взаимодействуют с базой данных, поддерживающей структурированную информацию);
· систему экспорта/импорта документов.
В качестве центрального управляющего блока программного обеспечения электронного офиса выступает система управления полномочиями пользователей, которая:
· осуществляет разграничение доступа пользователей к информации (в том числе к документам различной степени секретности);
· осуществляет регламентацию доступа пользователей к функциям, предоставляемым системой.
Проектный офис как подразделение.
Некоторые авторы используют иные определения для обозначения Проектного офиса как подразделения, например специалисты компании «ПМСОФТ», используют термин «офис управления проектами», однако в образовательных целях введение дополнительного термина может осложнить процесс усвоения материала и в это связи мною используется термин проектный офис в двух его вариациях.
Создание проектного офиса как обособленного подразделения целесообразно при достижения компанией определенного уровня зрелости в управлении проектами. В борьбе за эффективное распределение ресурсов проектов, повышение количества успешно реализуемых проектов, повышения качества мультипроектного управления, формирования внутрифирменных стандартов управления проектами, распределения приоритетов проектов существенно может помочь создание в рамках корпорации такой структуры как Проектный офис (Project Management Office).
Мультипроект (НТК) - это Программа или мегапроект, состоящий из множества проектов имеющих логические, ресурсные или другие взаимосвязи.
Проектный офис как подразделение(PMBOK®) – это подразделение, осуществляющее централизацию и координацию управления приписанных к нему проектов.
Одним из показателей зрелости организации, а точнее менеджмента организации являются и осознание необходимости, и создание такого подразделения.
И так, условимся считать, что Проектный офис – функциональное подразделение, целью работы которого является помощь, поддержка и контроль реализации портфеля проектов компании. Проектный офис является центром компетенции для проектного управления, где накапливаются знания и опыт проектного управления компании.
Контроль реализации проектов осуществляется за счет контроля плана-графика проектов и проектной документации (план-график при этом обязательно должен содержать базовые, плановые и фактические значения).

Рис. 19. Место проектного офиса в системе управления портфелем проектов
Проектный офис объединяет стратегические цели и показатели компании и реальные отчеты о реализации проектов компании. Предоставляет отчет об эффективности реализации стратегии компании в четко выраженных показателях и результатах.
Помощь команде управления проектом (проектному менеджеру):
1. Консультация проектных менеджеров по вопросам заполнения проектных документов.
2. Помощь в планировании: сроков проектов, финансирования проектов, контрактов проекта, мероприятий управления качеством, задач управления рисками.
Помощь руководителям портфеля проектов:
1. Распределение проектов относительно финансовых возможностей компании.
2. Решение ресурсных конфликтов между проектными менеджерами.
3. Ведение стратегического реестра рисков компании и управление стратегическими рисками.
4. Анализ эффективности реализации портфеля проектов по областям: планирования сроков проектов портфеля, финансирования проектов, управления контрактами, использования корпоративных ресурсов компании, управления качеством, управления рисками.
Помощь в развитии системы управления проектами:
1. Обучение проектных менеджеров и членов проектных команд.
2. Разработка, анализ и развитие процессов управления проектами, регламентирующей документации, шаблонов документов.
3. Разработка информационной системы управления проектами.
4. Помощь в развитии системы менеджмента качества компании.
Наличие проектного офиса позволяет установить двойной контроль над проектами и всеми заинтересованными в них сотрудниками. Проектный офис не вносит изменения в проекты компании, а делает анализ эффективности реализации проектов и предоставляет его руководству. На основании данного анализа руководство может принимать обоснованные решения по портфелю проектов.

Рис. 20. Взаимодействие между группами участников проекта
Ключевым элементом управления проектами является план-график. Проектный офис взаимодействует с проектными менеджерами именно через план-график, что позволяет объективно представлять информацию о проекте, заранее видеть риски и планировать мероприятия по борьбе с их негативным влиянием.
План-график является единым языком, на котором говорят все участники проектного управления. Это обусловлено тем, что внесенные изменения в план-график проекта, разработанный в профессиональных программных продуктах по управлению проектами, всегда влияют на реализацию проекта. За счет того, что данный документ является объективным отображением реализации проекта, на его основании проводится борьба с основными рисками, конфликтами всех проектов. Так что в данном случае проектный офис выступает в роли рефери, помогая решать конфликты и тем самым обеспечивая проекту эффективную реализацию.
Диапазон его обязанностей можно разделить на следующие сегменты:
· создание и развитие адекватной организации системы стандартов управления проектами, ее поэтапное внедрение и модернизация, воспитание персонала;
· анализ всей проектной деятельности организации, сопоставление реализуемых проектов и программ стратегическим целям организации, отбор проектов, формирование портфеля проектов организации;
· создание единого хранилища результатов проектов, анализ завершенных проектов, создание шаблонов по проектам.
Данная декомпозиция обязанностей корреспондируется с четырьмя группами функций выделенными господином Ильиным В.В, он выделяет Методический отдел, Аналитический отдел, Архив и Группу координаторов.
Внедрение такого звена как Проектный офис позволяет компании:
· повысить рентабельность реализации проектов;
· увеличить число успешно завершаемых проектов;
· сформировать штат профессионалов, готовых использовать передовые методики в управлении проектами.
Проектный офис в корпорации позволяет компании сформировать систему управления проектами, включая в нее доказавшие свою эффективность методы управления, планирования и анализа проектов для завершения проектов в рамках заданных ограничений.
Для создания эффективного Проектного офиса, который не служит бюрократическим заслоном в организации, менеджмент компании должен осознавать его необходимость и оказывать всяческую поддержку на начальных этапах его работы.
Внедрение Проектного офиса является поэтапным процессом, который требует определенных усилий, как от менеджеров проектов, так и от рядовых сотрудников.
Инициатива по созданию Проектного офиса должна исходить «сверху» и уже позже новая структура, доказав свою эффективность и необходимость будет воспринята всей организацией.
Внедрение Проектного офиса в компанию, первоначально может встретить сопротивление и даже саботаж со стороны сотрудников организации.
В результате анализа российского и зарубежного опыта в области создания и внедрения Проектных офисов были сформулированы следующие этапы эволюции Проектного офиса компании:
· «информационный центр». На данном этапе осуществляется постановка целей и задач, определение функций и инфраструктуры Проектного офиса, сбор информации;
· «офис сопровождения проектов». На данном этапе Проектный офис начинает свою работу и в кратчайшие сроки должен показать свою эффективность. Здесь могут рассматриваться такие задачи как:
o формирование и анализ отчетов;
o обзоры всей проектной деятельности в организации;
o внедрение корпоративных стандартов управления всеми проектами компании и др.
Таким образом, Проектный офис еще не работает в полную силу и является структурой анализирующей и аккумулирующей в себе информацию по проектам. Он только еще формирует свой имидж и начинает оправдывать свое существование, дает сотрудникам почувствовать необходимость и удобство в использовании общих принципов ведения проектов.
· «офис управления проектами». На данном этапе Проектный офис окончательно закрепляется в структуре организации и переходит к активным действиям. Он становиться обладателем достаточной информацией о всей проектной деятельности организации, чтобы приступить к ее реформированию, а также приступает к решению более крупных задач:
o тюнинг сложившейся системы корпоративных стандартов управления;
o создание на базе этих стандартов программ обучения;
o проведение тренингов для персонала;
o «навязывание» инструментария;
o распределение ограниченных ресурсов компании;
o формирование портфелей проектов адекватных стратегии компании.
Успешное внедрение Проектного офиса позволит компании:
· работать над большим количеством проектов ввиду эффективного распределения ресурсов организации;
· иметь «под рукой» информацию о текущей проектной деятельности компании;
· оптимизировать финансовые потоки по проектам;
· формировать портфели проектов в соответствии со стратегическими целями компании и тенденциями развития отрасли;
· создать эффективную систему обеспечения ресурсами проектов компании;
· пользоваться единой корпоративной системой управления всеми проектами компании, которая бы учитывала специфику ведения проектов;
· разработать и применить компьютерную модель программы или портфеля проектов для анализа параметров проектов;
· обеспечить правильную расстановку приоритетов проектов, что позволит равномерно распределить нагрузку на персонал и оборудование, сократить число конфликтов за ограниченные ресурсы организации.
Архитектура инструментальных средств «профа» может включать следующие компоненты:
· базы данных по проектным ресурсам, завершенным ресурсам, проектным методологиям и наилучшим практикам. Оперативную базу данных текущих проектов;
· систему ввода и обработки данных по временным и финансовым затратам персонала, участвующего в проектах;
· корпоративное приложение по планированию, контролю и отчетности по проектам;
· систему документооборота и почтовую систему;
· интерфейс с системой управления корпоративными финансами;
· информационно-технологическую инфраструктуру, соответствующую масштабу решаемых задач.
Работа без проектного офиса. И тогда все функции возлагаются в прямом или косвенном виде на руководителя портфеля проектов и проектных менеджеров. С увеличением сложности и количества проектов, реализуемых одновременно, увеличивается, растет нагрузка на руководителя проекта, что приводит к игнорированию некоторых задач и в итоге приводит к увеличению отклонения по срокам и затратам проекта.
Отсутствие проектного офиса приводит к потере накопленного опыта. Компании каждый новый проект приходится разрабатывать с нуля, что не позволяет сокращать сроки и затраты проекта. Как итог, компания в новых проектах «наступает на старые грабли».
Подходы к организации проектного офиса.
Внедрять и поддерживать проектный офис в компании дорогое удовольствие, так как при этом нужны:
1) опытные специалисты с системными знаниями методов и средств проектного управления;
2) специалисты со знаниями подходов к развитию и опытом развития системы управления проектами.
Аутсорсинг позволяет сократить затраты на содержание проектного офиса. Часть функций, требующих специальных навыков и опыта, предаются опытным консультантам. При этом руководством должен быть назначен специалист, представляющий интересы компании и являющийся ответственным за систему управления проектами.
В процессе развития системы управления проектами уточняются процессы и шаблоны, а также нарабатывается опыт специалистами проектного офиса, что впоследствии приводит к снижению потребности в консультантах. Таким образом, налаживается работа проектного офиса компании, сотрудников, вовлеченных в развитие системы управления проектами.
Назначение ответственного за проектное управление.
Начать создание проектного офиса можно с назначения ответственного за проектное управление. Это может быть как отдельный специалист, так и руководитель уже имеющегося подразделения (например «отдел развития»). Требования к данному специалисту могут быть следующие:
1. Доступ к стратегической информации компании и процессу принятия стратегических решений.
2. Обладать большим доверием со стороны высшего руководства.
3. Наличие свободного времени для выполнения дополнительных функций.
4. Обладать авторитетом у сотрудников компании.
5. Открытость к новым идеям и желание внедрять новые подходы к управлению.
На первых порах будет достаточно и одного специалиста. В будущем с ростом количества и сложности проектов может быть создан проектный офис или центр управления проектами.
Проблемы внедрения проектного офиса.
Внедрение в систему корпоративного управления любого из перечисленных типов проектных офисов — это тоже проект, и достаточно сложный. Как успех продуктивного использования «профа», так и проблемы его применения закладываются в самом начале работ по проекту.
Директора ведущих проектных корпораций выделяют следующие критерии успеха:
· высшие квалификационные стандарты для профессионалов по управлению проектами;
· сильную поддержку проектного подхода со стороны высшего исполнительного руководства;
· достаточный уровень полномочий менеджеров при реализации проектов от начала до их завершения;
· высокую престижность работ, а также степень влияния проектной группы, соответствующую функциям управления проектами.
Основные сложности, встающие на пути движения к проектно-ориентированной организации и внедрения корпоративного проектного управления, безусловно, связаны с ключевыми игроками, заинтересованными в результатах и оказывающими влияние на этот проект. К ним относятся: высшее руководство, менеджеры проектов и члены проектных команд, функциональные менеджеры, внешние и внутренние консультанты.
Если инициатива внедрения идет сверху, от высшего руководства, то именно оно прилагает усилия по вовлечению необходимых сил и ресурсов из остающейся части организации. И наоборот, если идея пробивается снизу вверх, то для решения иногда грандиозной задачи по привлечению поддержки высшего руководства требуется искусная артикуляция и огромная настойчивость.
Ошибки, как правило, инициируются комбинациями следующих факторов:
· отсутствие или слабая поддержка высшего руководства;
· недооценка размеров проекта по изменениям;
· отсутствие методологии управления проектами;
· недостаточная квалификация менеджеров по управлению проектами;
· переоценка возможностей одной из моделей проектного офиса в условиях конкретной организации;
· недостаточная корпоративная культура организации.
1. В чем главные различия понятий «офис проекта» и «офис компании»?
2. В чем специфика виртуального офиса проекта?
3. В чем главная специфика виртуальности офиса по сравнению с традиционными офисами?
4. Можно ли говорить об офисе проекта без информационных и компьютерных технологий?
5. Может ли виртуальный офис проекта, предприятия базироваться на одном компьютере без сетевой связи?
6. Перечислите виды Проектных офисов, дайте краткое описание целей их целей и задач.
7. В чем различия виртуального и электронного офиса?
8. Перечислите виды Проектных офисов, дайте краткое описание целей их целей и задач?
9. Перечислите функции Проектного офиса.
Компания ОАО «Стройинвест» занимается строительством коттеджных посёлков. Одновременно у компании происходить реализация только 2 и не более проектов строительства посёлков. На данный момент компания занимается строительством двух таких посёлков и обычно если предлагают строительство ещё 3-го то его как правело, откладывают на более поздний срок. Но в данном случае компании выпал шанс отличится, так как заказ поступил от правительства города на постройку большого коттеджного комплекса. Данный проект гораздо больше всех остальных по объему работ, бюджету и главное прибыли. Строительная компания в силах обеспечить проект всем необходимым но при условии, что бросит остальные проекты и в плотную займётся данным заданием.
Вопросы:
1. Какое решение необходима принять руководству строительной компании в данной ситуации и почему?
2. Как по-Вашему, необходимо ли бросать уже начатые проекты ради одного крупного? (ответ обосновать).
3. Какие варианты решения проблемы Вы можете предложить если компания заинтересована в реализации всех проектов одновременно? (ответ обосновать).
Американское общество дипломированных бухгалтеров - общенациональное профессиональное объединение дипломированных бухгалтеров. Задачей АОДБ служит обеспечение членов общества необходимыми ресурсами, информацией и руководящими материалами, позволяющими на самом высоком уровне осуществлять свою профессиональную деятельность в интересах своих работодателей, клиентов и общества в целом.
Учитывая разнообразие направлений деятельности АОДБ, в его составе имеется порядка 60 комитетов и рабочих групп. Кроме того, примерно 2000 добровольцев участвуют в работе различных объединений членов общества, оказывая бухгалтерам поддержку и методическую помощь от его имени. Например, Исполнительный комитет промышленности и бизнеса руководит работой АОДБ с контролерами и финансовыми менеджерами, работающими в промышленности. В любой, произвольный момент времени АОДБ проводит сотни мероприятий, некоторые из которых могут быть отнесены к категории проектов.
Проекты реализуемые в АОДБ, в общем случае подразделяются на следующие виды:
· разработка компьютерных систем, обеспечивающих повышение производительности и эффективности бухгалтерской работы;
· проведение компаний в средствах массовой информации с целью пропаганды профессии и усиления положительного имиджа ее представителей;
· разработка материалов, повышающих уровень образования и информированности членов общества;
· разработка стандартов аудита финансовой документации для других видов аттестации;
· предоставление членам общества услуг, способствующих приобретению новых клиентов.
Вопросы:
1. Обоснуйте необходимость создания офиса управления проектами (Project Management Office) для АОДБ..
2. Какие выгоды может принести создание ОУП?
3. Классифицируйте виды проектов АОДБ по сложности, по уровню проекта, по характеру проекта/ уровню участников.
1. Баринов В.А. Организационное проектирование: Учебник. – М.: Инфра-М, 2005. – 399 с. – (Учебники для программы MBA).
2. Мазур И.И., Управление проектами: учеб. пособие для студентов, обучающихся по специальности «Менеджмент организации» – 6-е изд., перераб. / И.И. Мазур и В.Д. Шапиро – М.: Издательство «Омега-Л», 2010. – 960 с.
1. Алешин А.В., Воропаев В.И., Любкин С.М., Михеев В.Н., Полковников А.В., Секлетова Г.И., Титаренко Б.П., Титаренко Р.Б. / Под науч. ред. Воропаева В.И. / Управление проектами: Основы профессиональных знаний, Национальные требования к компетенции специалистов. М.: Изд-во «Консалтинговое Агентство «КУБС Групп - Кооперация, Бизнес-Сервис», 2001 - 265 с.
2. Разу М. Л., Титов С. А., Бронникова Т. М., Разу Б. М., Управление проектом. Основы проектного управления. Учебник 2007 г., Изд.: КНОРУС.
3. Рассел Д. Арчибальд / Управление высокотехнологичными программами и проектами; Пер с англ. Мамонтова Е.В.; Под ред. Баженова А.Д., Арефьева А.О. – 3-е изд., перераб. и доп. – М. : Компания АйТи; ДМК Пресс, 2004. – 472 с., ил.
4. Фил Бэгьюли / Управление проектом. – Пер. с англ. В. Петрашек. – М.: ФАЙР_ПРЕСС, 2004. – 208 с.: ил. – (Начальная школа бизнеса).
5. Володин В.В. «Управление проектами». / Московский международный институт эконометрики, информатики, финансов и права. – М., 2003. – 181 с.
6. Володин В.В. Повышение эффективности межотраслевой диверсификации с использованием проектного управления. – М.: ИНИОН РАН, 2005 – 184 с.
7. Владислав Ильин / Проектный офис – Центр управления … проектами. Системный подход к управлению компанией . – М.: Вершина, 2007. – 264 с. ил., табл.
8. Мескон, Майкл Х., Альберт, Майкл, Хедоури, Франклин / Основы менеджмента, 3-е издание: Пер. с англ. – М.: ООО «И.Д. Вильямс», 2007. – 672 с.: ил. – Парал. тит. англ.
9. Ципес Г.Л., Товб А.С. Менеджмент проектов в практике современной компании. – М.: ЗАО «Олимп-Бизнес», 2006. – 304 с., ил.
10. Под ред. В.Д. Шапиро. / Управление проектами. Толковый англо-русский словарь-справочник – М.: Высшая школа, 2000.
11. Руководство к Своду знаний по управлению проектами (Руководство PMBOK®) Четвертое издание. 2008 г.
1. Информационно-аналитический журнал - http://www.pmmagazine.ru.
2. Microsoft Project - http://office.microsoft.com/ru-ru/project/.
3. Компания p.m.Office - http://www.pmo.ru.
4. Компания PM Expert - http://www.pmexpert.ru.
5. Книжный Интернет-магазин - http://www.pmbooks.ru.
6. Московское отделение PMI - http://pmi.ru.
7. Сайт, посвященный управлению проектами - http://www.pmonline.ru.
8.
Группа компаний ПМСОФТ - http://www.pmsoft.ru.
9. Российская Ассоциация Управления Проектами – СОВНЕТ - http://sovnet.ru.
10. Портал Microsoft Project.ru - http://www.microsoftproject.ru.
11. PMProfy.ru - http://www.pmprofy.ru.
12. Ведущая Российская консалтинговая компания в области управления проектами - http://www.spiderproject.ru.
13. Наглядное пособие изучающим управление проектами - http://www.labirint.ru/books/182248/point/gm/.
14. PM City – компания, специализирующаяся на предоставлении профессиональных услуг аутсорсинга, обучения и консалтинга в области управления проектами - http://www.pmcity.ru.
15. Департамент Систем Управления Проектами ЛАНИТ - http://www.projectmanagement.ru.
16. Набор публикаций в области управления проектами - http://projectm.narod.ru.
17. Группа компаний «ТЕКОРА» - http://www.tekora.ru/.
[1] Высокий, средний, низкий в зависимости от вероятности наступления и степени влияния риска. Риски с наибольшей вероятностью наступления и высокой степенью влияния будут иметь высокий уровень, риски же с наименьшей вероятностью наступления и низкой степенью влияния соответственно низкий уровень.